Texas Instruments UCC28740/Q1 Flyback Controllers

Texas Instruments UCC28740/Q1 Constant-Current Flyback Controllers are an isolated-flyback power-supply controller that provides Constant-Voltage (CV) using an optical coupler to improve transient response to large-load steps. Constant-Current (CC) regulation is accomplished through Primary-Side Regulation (PSR) techniques. These devices process information from opto-coupled feedback and an auxiliary flyback winding for precise high-performance control of output voltage and current.

An internal 700V start-up switch, dynamically controlled operating states, and a tailored modulation profile support ultra-low standby power without sacrificing start-up time or output transient response. Control algorithms in the UCC28740/Q1 allow operating efficiencies to meet or exceed applicable standards. The UCC28740EVM-525 Evaluation Module is a 10W off-line discontinuous mode (DCM) flyback converter that provides constant-voltage (CV) and constant-current (CC) output regulation.

Features

  • Qualified for automotive applications
  • AEC-Q100 qualified with the following results:
    • Device temperature grade 1: -40°C to +125°C
    • Device HBM classification level 2: ±2kV
    • Device CDM classification level C4B: ±750V
  • Less than 10mW no-load power capability
  • Enables ±1% voltage regulation and ±5% current regulation across line and load
  • 700V startup switch
  • 100kHz maximum switching frequency enables high-power-density charger designs
  • Resonant-ring valley-switching operation for highest overall efficiency
  • Frequency dithering to ease EMI compliance
  • Clamped gate-drive output for MOSFET
  • Overvoltage, low-line, and over current protection functions

Applications

  • USB-Compliant adapters and chargers for consumer electronics
    • Smart phones
    • Tablet computers
    • Cameras
  • Standby supply for TV and desktop
  • White goods

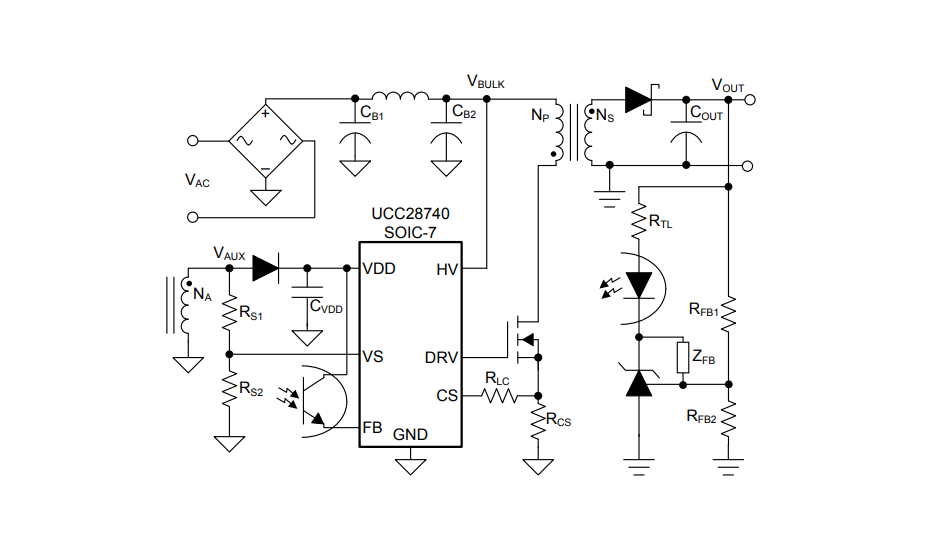
Simplified Application Diagram

Application Circuit Diagram - Texas Instruments UCC28740/Q1 Flyback Controllers
View Results ( 3 ) Page
N.º de artículo Hoja de datos Serie Paquete / Cubierta
UCC28740DR UCC28740DR Hoja de datos UCC28740 SOIC-7
UCC28740D UCC28740D Hoja de datos UCC28740 SOIC-7
UCC28740QDRQ1 UCC28740QDRQ1 Hoja de datos UCC28740 SOIC-7
Publicado: 2015-03-06 | Actualizado: 2022-03-11