Texas Instruments UCC2773x/-Q1 Half-Bridge Gate Drivers

Texas Instruments UCC2773x/-Q1 Half-Bridge Gate Drivers provide a 3.5A source and 4A sink current capability designed to drive power MOSFETs and IGBTs. The 700V half-bridge gate drivers incorporate one ground-referenced channel (LO) and one floating channel (HO), created to drive half-bridge-configured MOSFETs and IGBTs operating with bootstrap supplies.

The TI UCC2773x/-Q1 features a robust drive with outstanding noise and transient immunity, including large negative-voltage tolerance at its inputs, high dV/dt tolerance, a wide negative-transient safe operating area (NTSOA) on the switch node (HS), and an interlock. The drivers receive a wide range of bias-supply input voltages from 10V to 21V and offer UVLO protection for both the VDD and HB bias-supply pins. The UCC2773x/-Q1 is available in various packages and operates from a -40°C to +150°C temperature range.

The TI UCC2773x-Q1 Half-Bridge Gate Drivers are AEC-Q100 qualified for automotive applications.

Features

  • AEC-Q100 qualified for automotive applications
    • Device temperature grade 1
  • High-side, low-side configuration, with independent inputs
  • Maximum bootstrap voltage of +700V (HB pin)
  • Peak output current of 4A sink, 3.5A source
  • Typical 32ns propagation delay
  • Propagation delay matching between HO/LO within 6ns maximum
  • VDD bias supply range of 10V to 21V
  • Input pins capable of handling -6V
  • Floating channel designed for bootstrap operation, 200V/ns maximum common-mode transient immunity on HS pin
  • Input interlocking function
  • Built-in 8V Undervoltage Lockout (UVLO) for both channels
  • SOIC 14-pin package, SOIC 8-pin package

Applications

  • Half-bridge and full-bridge converters in offline AC and DC power supplies
  • EV/HEV OBC and DC-DC converters, auxiliary inverters
  • Large appliance and white goods PFC and motor drive
  • Macro BTS power supplies, inverted buck-boost
  • High-density switching power supplies for server, telecom, IT, and industrial infrastructure
  • Battery energy storage systems (BESS), DC-DC and DC-AC converters

8-Pin D Package Schematic

Schematic - Texas Instruments UCC2773x/-Q1 Half-Bridge Gate Drivers

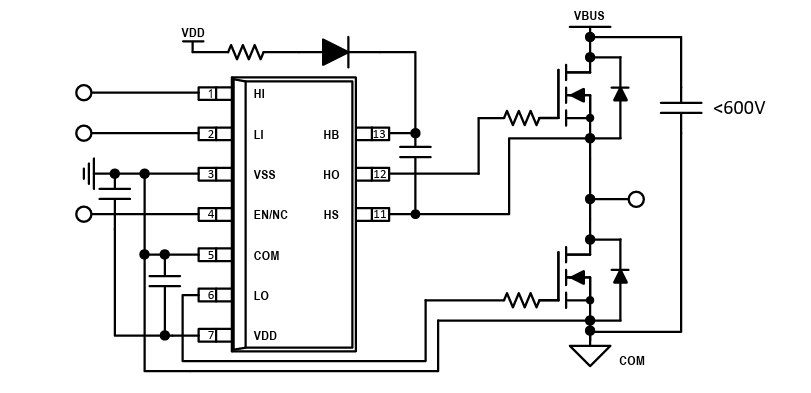
14-Pin D Package Schematic

Schematic - Texas Instruments UCC2773x/-Q1 Half-Bridge Gate Drivers
Publicado: 2026-01-22 | Actualizado: 2026-02-04