Texas Instruments TPSM86125x Synchronous Buck Module

Texas Instruments TPSM86125x Synchronous Buck Module is a simple, easy-to-use, high-efficiency, high-power density, synchronous buck module with input voltage ranging from 3V to 17V and supports up to 1A continuous current. The TPSM86125x employs a D-CAP3 control mode to support low-ESR output capacitors and provide a fast transient response without external compensation. The device can support up to 95% of duty cycle operation.

The Texas Instruments TPSM861252 operates in Eco-mode, maintaining high efficiency during light load. The TPSM861257 operates in FCCM mode, which keeps the same frequency and lower output ripple during all load conditions. TPSM861253 is a fixed 3.3V output voltage part with FCCM mode. The device also integrates the divider resistors and a feedforward capacitor inside the module. The TPSM86125x integrates complete protection, including OVP, OCP, UVLO, OTP, and UVP with hiccup.

The device is available in a QFN package. The junction temperature is specified from –40°C to 125°C.

Features

  • Configured for a wide range of applications
    • 3V to 17V wide input voltage range
    • Fixed 3.3V output for TPSM861253
    • 0.6V to 10V output range for TPSM861252
    • 0.6V to 5.5V output range for TPSM861257
    • 0.6V reference voltage
    • ±1% for 0.6Vref accuracy at 25°C
    • ±1.5% for 0.6Vref accuracy at –40°C to 125°C
    • ±1% for 3.3Vout accuracy from 0 to 65°C
    • Integrated 55mΩ and 24mΩ MOSFETs
    • 100µA low quiescent current for TPSM861252
    • 1.4MHz switching frequency
    • Maximum 95% large duty cycle operation
    • 1.2V precision EN threshold voltage
    • 1.6ms fixed typical soft-start time
  • Ease of use and small design size
    • TPSM861252 Eco-mode, TPSM861253/7 FCCM mode at light load
    • Fast transient D-CAP3™ control mode
    • Easy layout with integrated inductor and bootstrap capacitor
    • Support start-up with pre-biased output voltage
    • Open-drain power-good indicator
    • Non-latch for OV, OT, and UVLO protection
    • Hiccup mode in UV protection
    • Cycle-by-cycle OC and NOC protection
    • -40°C to 125°C operating junction temperature
    • 3.3mm × 4mm × 2mm QFN package

Applications

  • Merchant network and server PSU
  • AC/DC adapters/PSU
  • Factory automation and control
  • Test and measurement

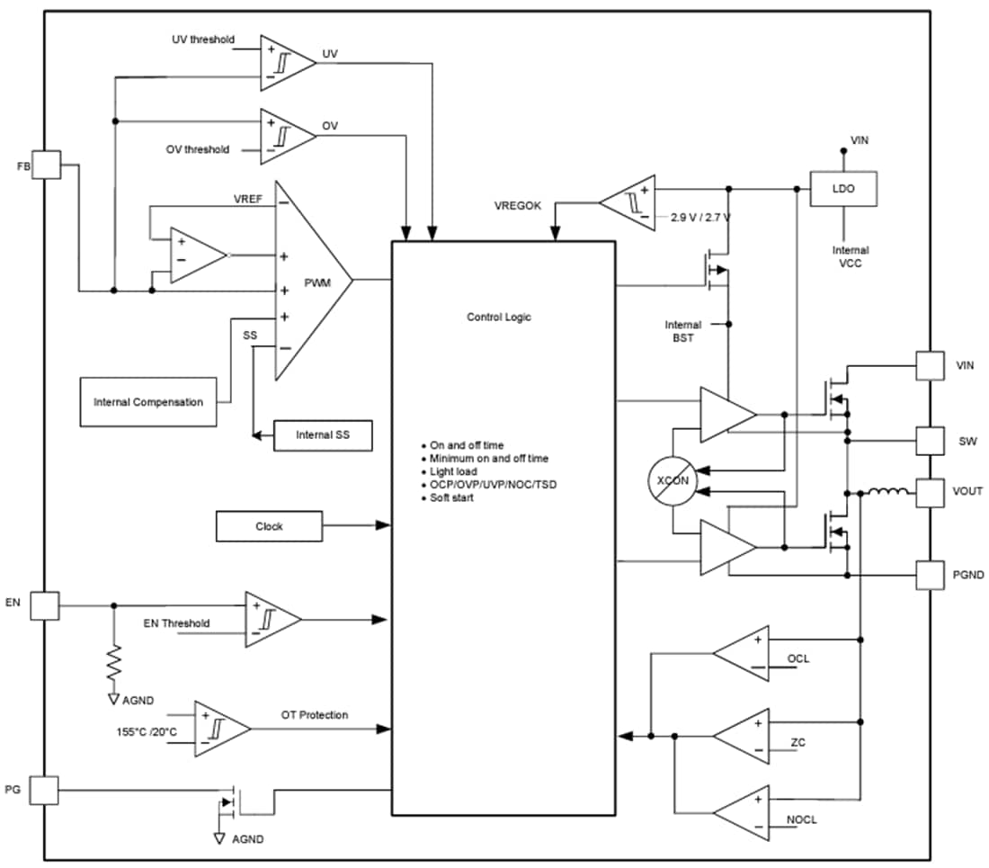
Functional Block Diagram

Block Diagram - Texas Instruments TPSM86125x Synchronous Buck Module
Publicado: 2024-03-27 | Actualizado: 2024-06-17