Texas Instruments TPSM82830x Step-Down Power Modules
Texas Instruments TPSM82830x Step-Down Power Modules are easy-to-use, synchronous, step-down, DC/DC modules with an integrated inductor and on-chip noise-filtering capacitors. Based on the DCS-Control topology, the devices provide a fast transient response with small output capacitance. The internal reference allows the regulation of the output voltage down to 0.5V with a high feedback voltage accuracy of 1% over the junction temperature range of -40°C to 125°C.The Texas Instruments TPSM82830x has a MODE pin to control the device's mode of operation. The power save mode maintains high efficiency down to very light loads to extend the system battery run-time. The forced-PWM mode maintains a continuous conduction mode to ensure the least ripple in the output voltage and a quasi-fixed switching frequency. The devices feature a Power-Good signal and a well-controlled internal soft-start circuit. The devices can operate in 100% mode. The devices incorporate a HICCUP short-circuit protection and a thermal shutdown for fault protection. The family is available in a 3.0mm × 3.0mm × 2.0mm QFN package.
Features
- 2.25V to 5.5V input voltage range
- 0.5V to 4.5V adjustable output voltage
- 1% FB voltage accuracy (-40°C to 125°C TJ)
- Optimized EMI performance
- Facilitates CISPR 11/32 compliance
- Integrated on-chip noise-filtering capacitors
- Measurements according to CISPR are available
- Excellent transient response
- 7µA operating quiescent current
- 2.0MHz switching frequency
- 35mΩ and 18mΩ internal power MOSFETs
- DCS-Control topology
- MODE pin for conduction mode selection
- Supports 1.2V GPIO
- 100% duty cycle for the lowest dropout
- Active output discharge
- Power-good output
- Thermal shutdown protection
- Hiccup or latch-off OCP/OVP
- SIMPLIS model available
Applications
- Industrial PC
- Factory automation and control
- Medical patient monitor
- ASIC, SoC, and MCU supply
- Generic point of load
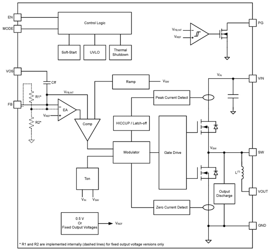
Functional Block Diagram
Publicado: 2024-02-28
| Actualizado: 2025-06-13
