Texas Instruments TPS92622-Q1 Automotive LED Driver

Texas Instruments TPS92622-Q1 Automotive LED Driver includes a unique thermal management design to reduce the temperature from rising. Automotive batteries power the two-channel LED driver with significant voltage variations to output full current loads up to 150mA per channel. External shunt resistors are leveraged to share output current and dissipate power out of the driver. The TPS92622-Q1 full-diagnostic capabilities include LED open, short-to-GND circuit, and device overtemperature protection.

The one-fails-all-fail feature of TPS92622-Q1 can work jointly with other LED drivers, such as the TPS9261x-Q1, TPS9262x-Q1, TPS9263x-Q1, and TPS92830-Q1 devices, to manage different requirements.

Features

  • AEC-Q100 qualified for automotive applications:
    • Temperature grade 1 of –40°C to +125°C, TA
  • Wide input voltage range of 4.5V to 40V
  • Thermal sharing by an external shunt resistor
  • Low supply current in fault mode
  • Two high-precision current regulations:
    • Up to 150mA current output for each channel
    • ±5% accuracy over a full temperature range
    • Independent current setting by resistor
    • Independent PWM pin for brightness control
  • Low dropout voltage of 350mV for 150mA maximum dropout
  • Diagnostics and protection
    • LED open-circuit with auto-recovery
    • LED short-to-GND with auto-recovery
    • Diagnostic enabled with adjustable threshold
    • Fault bus configurable as either one-fails–all-fail or only-failed-channel off (N-1)
    • Thermal shutdown
  • Operation junction temperature range of –40°C to +150°C

Applications

  • Automotive exterior rear light
    • Rear lamp
    • Enter high-mounted stop lamp
    • Side marker
  • Automotive exterior small light
    • Door handle
    • Blind spot detection indicator
    • Charging inlet
  • Automotive interior light
    • Overhead console
    • Reading lamp
  • General-purpose LED driver applications

Schematic

Schematic - Texas Instruments TPS92622-Q1 Automotive LED Driver

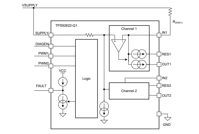
Functional Block Diagram

Block Diagram - Texas Instruments TPS92622-Q1 Automotive LED Driver
Publicado: 2022-12-27 | Actualizado: 2024-02-07