Texas Instruments TPS7H1121EVM-CVAL Evaluation Module

Texas Instruments TPS7H1121EVM-CVAL Evaluation Module demonstrates the operation of a single TPS7H1121-SP LDO regulator. The board equips footprints that can be populated with additional components. The TI TPS7H1121EVM-CVAL Evaluation Module enables the device to test customized configurations, test points, and SMA connectors for easy performance validation.

Features

  • Input voltage ranges from 2.25V to 14V
  • 2A maximum output current
  • ±1.5% accuracy over line, load, and temperature
  • Externally regulated 5V PGOOD supply
  • Optional external control loop compensation utilizing the STAB pin

PCB Layout

Texas Instruments TPS7H1121EVM-CVAL Evaluation Module

Functional Block Diagram

Block Diagram - Texas Instruments TPS7H1121EVM-CVAL Evaluation Module

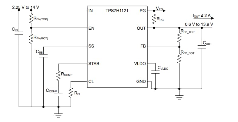
Simplified Schematic

Schematic - Texas Instruments TPS7H1121EVM-CVAL Evaluation Module

Programmable Current Limit Protection Area

Performance Graph - Texas Instruments TPS7H1121EVM-CVAL Evaluation Module
Publicado: 2024-07-09 | Actualizado: 2025-09-12