Texas Instruments TPS61289 20A Buck-Boost Converter

Texas Instruments TPS61289 20A Buck-Boost Converter is a bidirectional buck/boost synchronous converter that integrates the high-side synchronous rectifier MOSFET and uses an external low-side MOSFET. The TPS61289 can be configured as a buck or boost converter using the MODE pin. The TPS61289 can support a 20A switching current, and the VHIGH voltage supports up to 25V. The minimum VLOW voltage is determined by the VLOW/VHIGH ratio and frequency; for example, the VLOW voltage can support as low as 0.5V at the VHIGH = 15V condition. The device provides an excellent balance of efficiency, thermal dissipation, and solution size for high-power bidirectional conversion.

The TPS61289 offers an adjustable switching current limit function. In addition, the device provides VHIGH overvoltage and undervoltage protection, cycle-by-cycle overcurrent protection, and thermal shutdown protection. The Texas Instruments TPS61289 offers a very small solution size with a 2.5mmx3.0mm VQFN HotRod™ Lite package with minimal external components.

Features

  • 0.5V to 23V VLOW voltage range 
    • The minimum VLOW voltage is determined by the VLOW/VHIGH ratio and frequency
  • 4.5V to 25V VHIGH voltage range 
  • Pin selectable bidirectional buck or boost mode
  • Buck/boost forced PWM mode operation
  • High efficiency and power capability
    • 5A to 20A programmable current limit 
    • Integrated 8.5mΩ high-side MOSFET
  • Switching frequency
    • FSW 250kHz when VLOW > 1.7V
    • FSW down to 100kHz when VLOW < 1.5V
    • FSW down to 50kHz when VLOW < 0.5V
    • 200mV hysteresis prevents frequency jitter
  • Synchronization capability to an external clock
  • Rich protection
    • VHIGH overvoltage protection at 27V
    • VHIGH undervoltage protection at 3.1V
    • VCC undervoltage protection at 2.15V
    • Precise EN/UVLO threshold
    • Cycle-by-cycle overcurrent protection
    • Thermal shutdown
  • 2.5mm×3.0mm VQFN 14 HotRod™ Lite package

Applications

  • Battery Testing System (BTS)
  • Super-cap or battery backup power converter
  • USB Type-C® power delivery

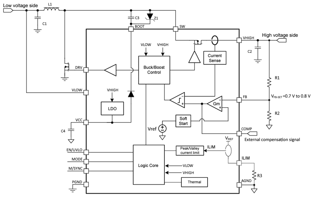
Functional Block Diagram

Block Diagram - Texas Instruments TPS61289 20A Buck-Boost Converter
Publicado: 2024-03-27 | Actualizado: 2024-04-23