Texas Instruments TPS55289/TPS55289-Q1 8A Buck-Boost Converter
Texas Instruments TPS55289/TPS55289-Q1 8A Buck-Boost Converter is a synchronous buck-boost converter optimized for converting adapter or battery voltage into power supply rails. The TPS55289 integrates four MOSFET switches, which provides a compact solution for the USB power delivery (USB PD) application. The Texas Instruments TPS55289/TPS55289-Q1 has up to 30V input voltage capability. The output voltage can be programmed from 0.8V to 22V with a 10mV step through the I2C interface. The device can deliver 60W from 12V input voltage when working in boost mode. It is capable of providing 45W from a 9V input voltage. The TPS55289-Q1 devices are AEC-Q100 qualified for automotive applications.Features
- Programmable power supply (PPS) support for USB power delivery (USB PD)
- 3.0V to 30V wide input voltage range
- 0.8V to 22V with 10mV step programmable output voltage range
- ±1% reference voltage accuracy
- Adjustable output voltage compensation for voltage droop over the cable
- Programmable output current limit up to 6.35A with 50mA step
- ±5% accurate output current monitoring
- I2C interface
- High efficiency over an entire load range
- 96% efficiency at VIN = 12V, VOUT = 20V, and IOUT = 3A
- Programmable PFM and FPWM mode at light load
- Avoid frequency interference and crosstalk
- Optional clock synchronization
- Programmable switching frequency from 200kHz to 2.2MHz
- EMI mitigation
- Optional programmable spread spectrum
- Lead-less package
- Rich protection features
- Output overvoltage protection
- Hiccup mode for output short-circuit protection
- Thermal shutdown protection
- 8A average inductor current limit
- Small solution size
- Maximum switching frequency up to 2.2MHz
- 3.0mm × 5.0mm HotRod™ QFN package
Applications
- Wireless charger
- USB PD
- Docking station
- Industrial PC
- Power bank
- Monitor
Datasheets
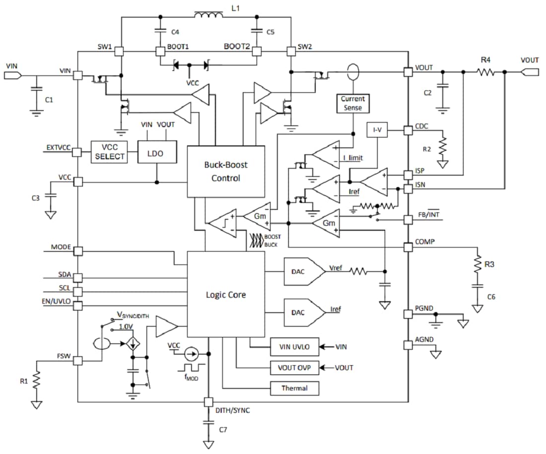
Functional Block Diagram
Publicado: 2022-10-26
| Actualizado: 2024-03-11
