Texas Instruments TPS3850/TPS3850-Q1 Precision Voltage Supervisors

Texas Instruments TPS3850/TPS3850-Q1 Precision Voltage Supervisors combine a precision voltage supervisor with a programmable window watchdog timer. The TPS3850/TPS3850-Q1 window comparator achieves 0.8% accuracy (–40°C to +125°C) for both overvoltage (VIT+(OV)) and undervoltage (VIT–(UV)) thresholds. The TPS3850/TPS3850-Q1 also includes accurate hysteresis on both thresholds, making the device ideal for use with tight tolerance systems. The supervisor RESET delay can be set by factory-programmed default delay settings or programmed by an external capacitor. The factory-programmed RESET delay features a 15% accuracy, high-precision delay timing. The TPS3850/TPS3850-Q1 includes a programmable window watchdog timer for a wide variety of applications. The dedicated watchdog output (WDO) enables increased resolution to help determine the nature of fault conditions. The TPS3850-Q1 devices are AEC-Q100 qualified for automotive applications.

Features

  • 0.8% voltage threshold accuracy
  • Precision over- and undervoltage monitoring
    • Supports common rails from 0.9V to 5.0V
    • ±4% and ±7% fault windows available
    • 0.5% hysteresis
  • Factory-programmed precision watchdog and reset timers:
    • ±15% accurate WDT and RST delays
  • Watchdog disable feature
  • User-programmable watchdog timeout
  • User-programmable reset delay
  • 1.6V to 6.5V input voltage range (VDD
  • 10µA (typ.) low supply current (IDD
  • Open-drain outputs
  • Available in a small 3mm × 3mm, 10-Pin VSON package
  • Junction operating temperature range
    • -40°C to +125°C

Applications

  • Safety critical
  • Telematics control units
  • FPGA and ASIC
  • Embedded controllers
  • Microcontroller and DSP
  • Video surveillance

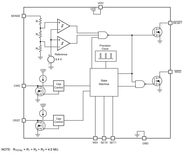
Functional Block Diagram

Block Diagram - Texas Instruments TPS3850/TPS3850-Q1 Precision Voltage Supervisors
Publicado: 2016-12-28 | Actualizado: 2022-03-11