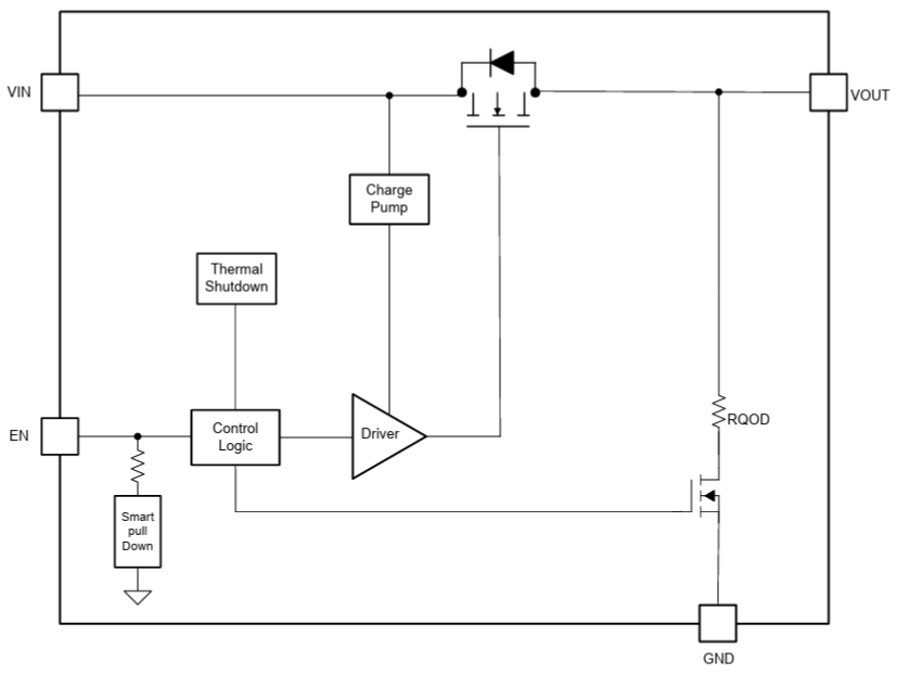
Texas Instruments TPS2291L02 Load Switch

Texas Instruments TPS2291L02 Load Switch is a compact, low IQ, low RON load switch with controlled turn-on time. This switch is controlled by an on and off input (EN), which is capable of interfacing directly with low-voltage control signals. The TPS2291L02 switch features an N-channel MOSFET that operates over an input voltage range of 1.05V to 5.5V and supports a maximum continuous current of 2A. This load switch operates at an input voltage of 1.05VIN to 5.5VIN, making the device a versatile design for various voltage rails. The TPS2291L02 switch is available in a small, space-saving 0.616mm x 0.616mm, 0.35mm pitch, 0.35mm height 4-pin Wafer-Chip-Scale (DSBGA) package (YCJ). This load switch operates over the free-air temperature range of -40°C to 105°C. The TPS2291L02 device is ideal for notebook PCs, tablets, wearable technology, digital cameras, gaming consoles, and solid-state drives.

Features

  • Integrated single-channel load switch
  • 1.05V to 5.5V input operating voltage range (VIN)
  • Low On-Resistance (RON):
    • RON = 18.6mΩ (typical) at VIN ≥ 3.3V
    • RON = 20.1mΩ (typical) at VIN = 1.8V
    • RON = 23.3mΩ (typical) at VIN = 1.05V
  • Low power consumption:
    • 90nA (typical) ON state (IQ)
    • 1.6nA (typical) OFF state (ISD)
  • 2A maximum continuous current
  • Controlled turn-on time of 130μs
  • 235Ω (typical) Quick Output Discharge (QOD)
  • Thermal shutdown for self-protection
  • Smart EN pin pulldown (RPD,EN):
    • 25nA (maximum) EN ≥ VIH (ION)
    • 530kΩ (typical) EN ≤ VIL (RPD,ON)
  • Ultra small wafer chip scale package with 0.616mm x 0.616mm, 0.35mm pitch, and 0.35mm height DSBGA (YCJ)
  • ESD performance tested per JESD 22 2kV HBM and 1kV CDM

Applications

  • Notebook PCs
  • Tablets
  • Wearable technology
  • Digital cameras
  • Gaming consoles
  • Solid state drives

Schematic

Schematic - Texas Instruments TPS2291L02 Load Switch

Block Diagram

Block Diagram - Texas Instruments TPS2291L02 Load Switch
Publicado: 2026-01-14 | Actualizado: 2026-01-19