Texas Instruments TMAG5213 Hall-Effect Latches

Texas Instruments TMAG5213 Hall-Effect Latches are hopper-stabilized Hall-effect sensors hopper-stabilized sensors with excellent sensitivity stability over temperature. These latches feature a 30kHz magnetic sampling frequency, 35μs power-on time, and multiple sensitivity options. The TMAG5213 latches operate from a 2.5V to 28V voltage range and a -40°C to 125°C temperature range. These latches include an open-drain output stage with 30mA current sink capability. The TMAG5213 latches are used in power tools, vacuum robots, servo motors, AC units, proximity switches, and BLDC motors.

Features

  • Z-axis Hall-effect bipolar latch
  • 30kHz magnetic sampling frequency
  • Multiple sensitivity options (BOP / BRP):
    • ±2.7mT (TMAG5213AD)
    • ±6mT (TMAG5213Ag)
  • 2.5V to 28V operating voltage range
  • No external regulator required
  • –40°C to 125°C operating temperature range
  • Open-drain output (30mA sink)
  • 35µs power-on time
  • Industry-standard package and footprint:
    • Surface mount 3-pin SOT-23 (DBZ):
    • 2.92mm x 2.37mm
    • Through-hole 3-pin TO-92 (LPG):
    • 4mm x 1.52mm
  • Protection functions:
    • Output short-circuit protection
    • Output current limitation

Applications

  • Power tools
  • Vacuum robots
  • Valve and actuator control
  • Servo motors
  • Proximity switches
  • AC Units
  • BLDC motors

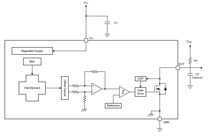
Block Diagram

Block Diagram - Texas Instruments TMAG5213 Hall-Effect Latches

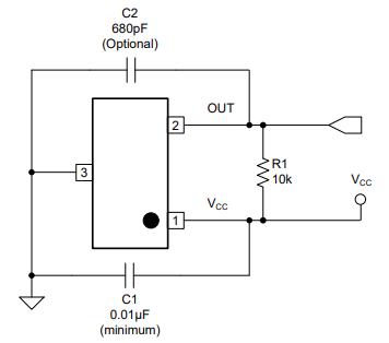
Application Circuit Diagram

Application Circuit Diagram - Texas Instruments TMAG5213 Hall-Effect Latches
Publicado: 2024-04-22 | Actualizado: 2024-05-15