Texas Instruments TLV743P Low-Dropout Linear Regulator (LDO)
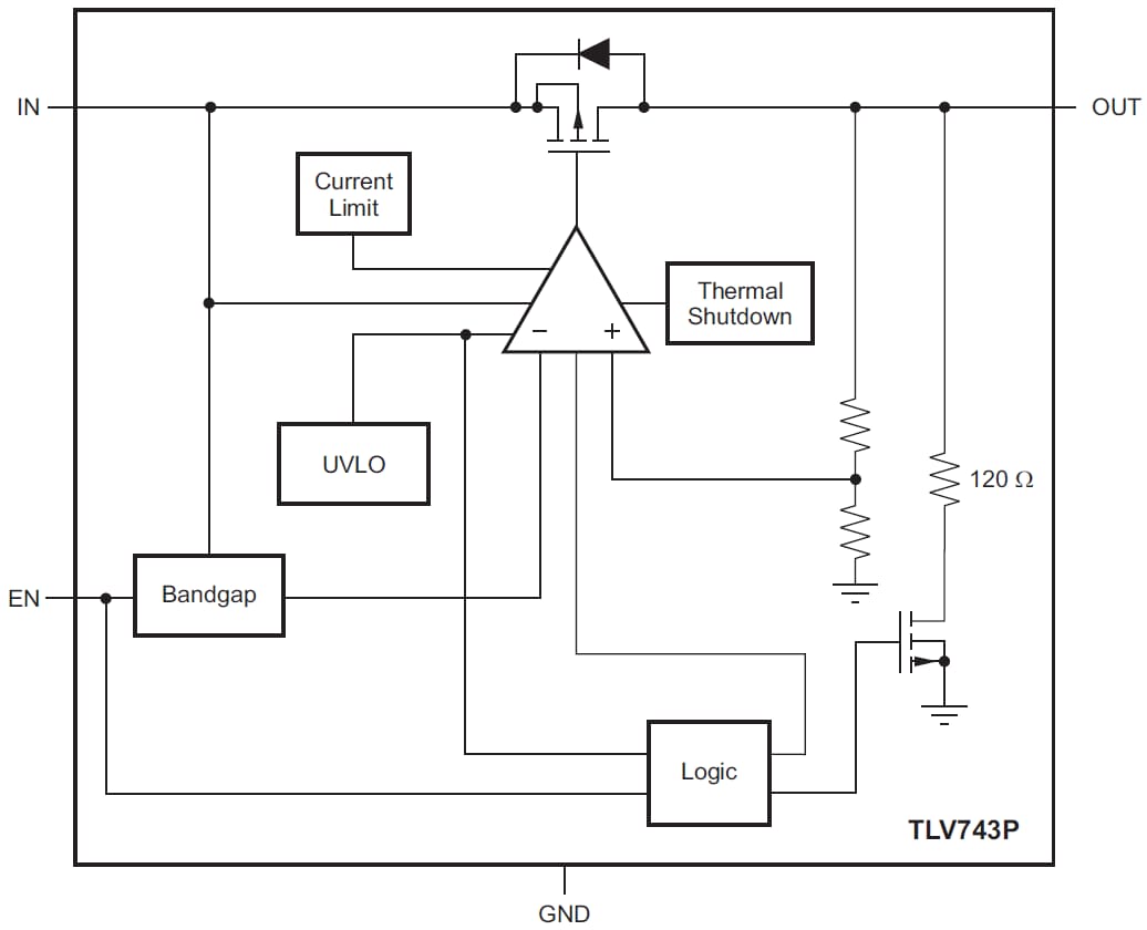
Texas Instruments TLV743P Low-Dropout Linear Regulator (LDO) is an ultra-small, low quiescent current LDO that sources 300mA with good line and load transient performance. The device provides a typical accuracy of 1%. The TLV743P is designed to be stable with a small output capacitor of 1µF. This device provides foldback current control during device power-up and enabling. This functionality is especially important in battery-operated devices. The Texas Instruments TLV743P provides an active pull-down circuit to discharge output loads when the device is disabled quickly.Features
- 1.4V to 5.5V input voltage range
- Stable operation with a 1µF ceramic output capacitor
- Foldback overcurrent protection
- Packages
- SOT-23 (5)
- X2SON (4)
- 125mV at 300mA (3.3VOUT) very low dropout
- 1% (Typical), 1.4% (maximum) accuracy
- 34µA low IQ
- Available in 1V to 3.3V fixed-output voltages
- High PSRR (50dB at 1kHz)
- Active output discharge
Applications
- Tablets
- Smartphones
- Notebook and desktop computers
- Portable industrial and consumer products
- WLAN and other PC add-on cards
- Camera modules
Functional Block Diagram
Publicado: 2018-05-29
| Actualizado: 2024-10-17
