Texas Instruments THS6232 Differential Line-Driver

Texas Instruments THS6232 Differential Line-Driver has a current-feedback architecture, providing high output current with low distortion performance. The device is targeted for broadband, high-speed, power-line communications (HPLC) line-driver applications that require high linearity when driving heavy line loads.

The unique architecture of the THS6232 uses minimal quiescent current while achieving very high linearity. The amplifier has an adjustable current pin (IADJ) that sets the nominal current consumption, along with the multiple bias modes that allow for enhanced power savings where the full performance of the amplifier is not required. Shutdown bias mode provides further power savings during receive mode in time division multiplexed (TDM) systems while maintaining high output impedance. The integrated mid-supply common-mode buffer eliminates external components, reducing system cost and board space.

The wide output swing of 21VPP (100Ω load) with 12V power supplies, coupled with over 550mA of current drive, allows for a wide dynamic range with minimal distortion. The Texas Instruments THS6232 is available in a 24-pin VQFN package with an exposed thermal pad and is specified for operation from –40°C to +125°C.

Features

  • 7V to 40V supply range (VS)
  • Small-signal bandwidth of 75MHz (VO = 2VPP, G = 5)
  • Adjustable power modes
    • Full-bias mode: 25mA
    • Mid-bias mode: 19.5mA
    • Low-bias mode: 15mA
    • Ultra-low-bias mode: 10mA
    • Low-power-shutdown mode
    • IADJ pin for variable bias
  • SGCC HPLC out-of-band suppression of > 30dBc
    • Band0: 49dBc
    • Band1: 61dBc
    • Band2: 64dBc
    • Band3: 65dBc
  • 800mA (VS = 40V, 1Ω load) high output current
  • Low distortion (VS = 12V, 50Ω load)
    • HD2 (at 1MHz): –88dBc
    • HD3 (at 1MHz): –99dBc
  • Wide output swing (VS = 12V)
    • 21VPP (100Ω load), 19VPP (50Ω load)
  • Integrated mid-supply common-mode buffer
  • Integrated overtemperature protection
  • Pin-compatible with THS6212 and THS6222 in 24-pin VQFN

Applications

  • SGCC HPLC line driver
  • Narrowband PLC: G3, PRIME, IEEE P1901.2
  • Smart meter
  • Ultrasonic flow meter
  • Solar rapid shutdown
  • Smart lighting
  • Data concentrator

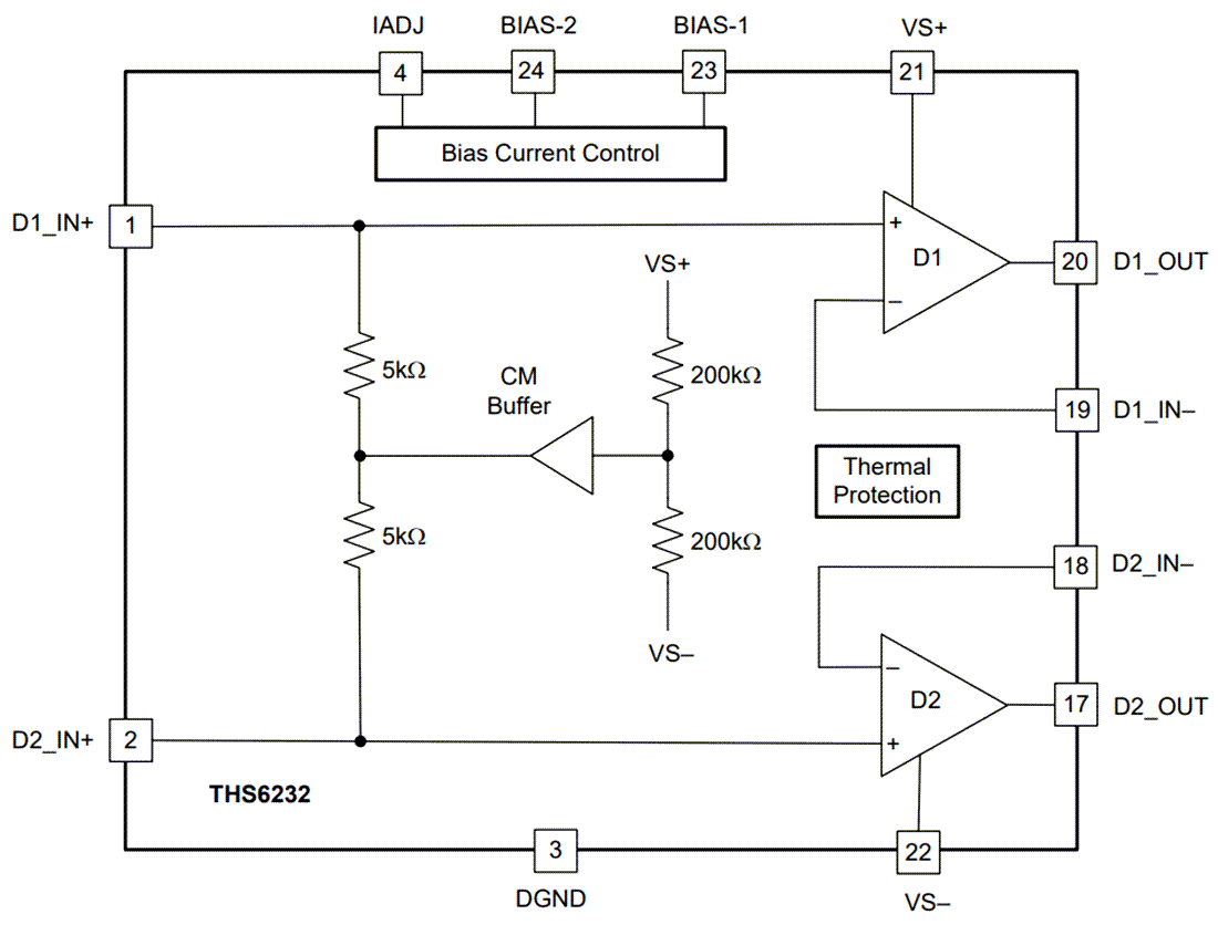
Functional Block Diagram

Block Diagram - Texas Instruments THS6232 Differential Line-Driver
Publicado: 2024-08-27 | Actualizado: 2024-09-04