Texas Instruments TCAN1167-Q1 Automotive CAN FD SBC
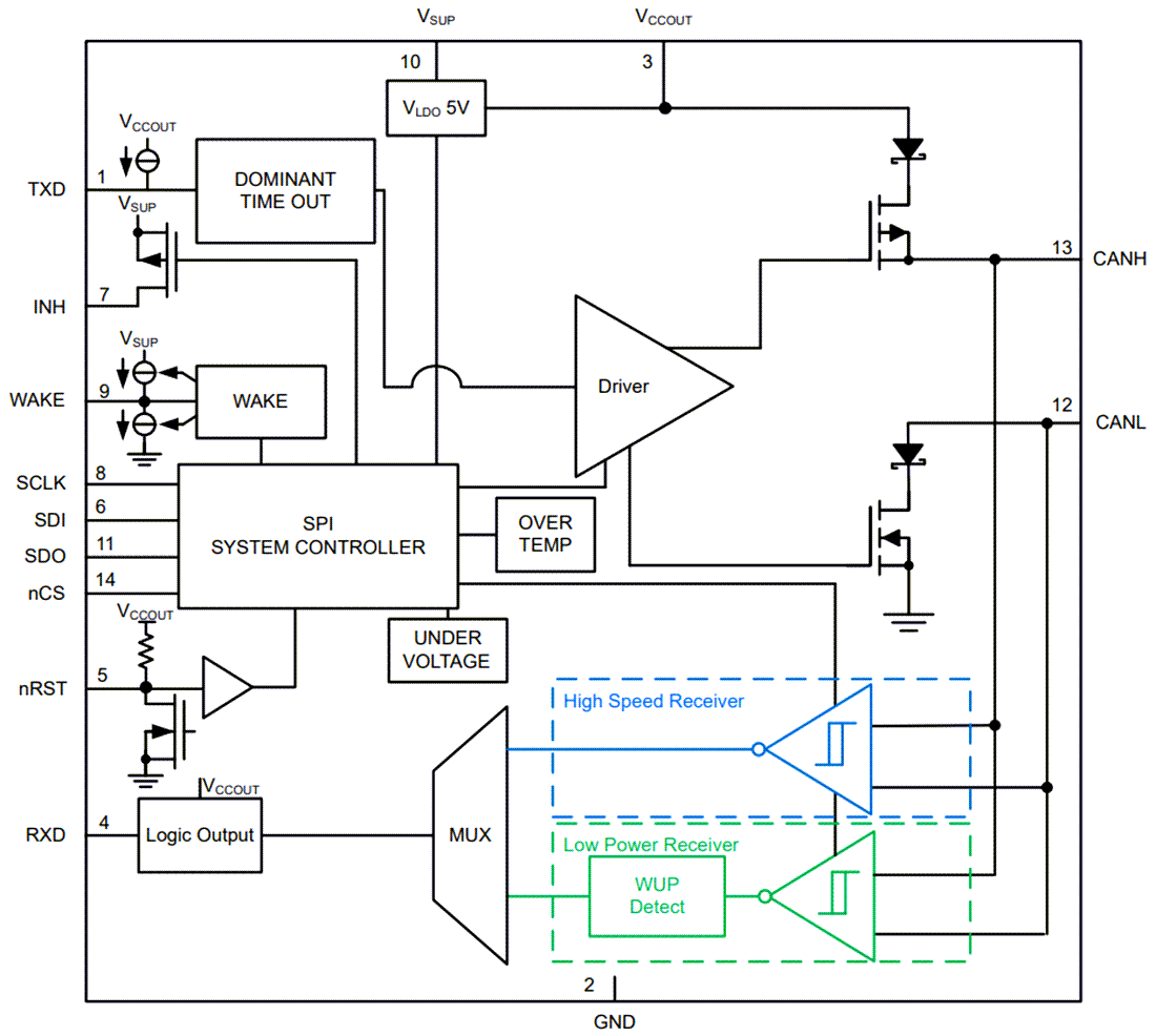
Texas Instruments TCAN1167-Q1 Automotive CAN FD System Basis Chip (SBC) is a high-speed Controller Area Network (CAN) system basis chip (SBC) that meets the physical layer requirements of the ISO 11898-2:2016 high-speed CAN specification. The transceiver supports classical CAN and CAN FD networks up to eight megabits per second (Mbps).The Texas Instruments TCAN1164-Q1 supports a wide input supply range and integrates a 5V LDO output. The 5V LDO output (VCCOUT) supplies the CAN transceiver voltage internally and additional current externally.
The TCAN1167-Q1 allows for system-level reductions in battery current consumption by selectively enabling the various power supplies that may be present on a system via the INH output pin. This feature allows an ultra-low-current sleep state where power is gated to all system components except for the TCAN1167-Q1 while monitoring the CAN bus. When a wake-up event is detected, the TCAN1167-Q1 initiates system start-up by driving INH high.
Features
- AEC-Q100 (Grade 1) Qualified for automotive applications
- Meets the requirements of ISO 11898-2:2016
- Functional Safety Quality-Managed
- Documentation available to aid in functional safety system design
- Wide input operational voltage range
- Integrated LDO for CAN transceiver supply
- 5V LDO with 100mA output current capability
- Classic CAN and CAN FD up to 8Mbps
- Watchdog timer supporting multiple modes
- Timeout
- Window
- Question and Answer Watchdog (Q&A)
- Watchdog timer supporting multiple modes
- Operating modes programable via SPI
- Normal mode
- Silent mode
- Standby mode
- Low-power sleep mode
- High-voltage INH output for system power control
- Local wake-up support via the WAKE pin
- Advanced CAN bus fault detection support
- Defined behavior when unpowered
- Bus and IO terminals are high impedance (no load to operating bus or application)
- Protection features
- ±58V CAN bus fault-tolerant
- Load dump support on VSUP
- IEC ESD protection
- Under-voltage and over-voltage protection
- Thermal shutdown protection
- TXD dominant state timeout (TXD DTO)
- Extra-wide junction temperature support
- Available in the leadless VSON (14) package with wettable flank for improved automated optical inspection (AOI) capability
Applications
- Advanced driver assistance system (ADAS)
- Body electronics and lighting
- Automotive infotainment and cluster
- Hybrid, electric, and powertrain systems
Functional Block Diagram
Publicado: 2022-03-21
| Actualizado: 2025-03-05
