Texas Instruments OPA810/OPA810-Q1 Single-Channel Op Amps

Texas Instruments OPA810/OPA810-Q1 Single-Channel Operational Amplifiers offer a field-effect transistor (FET) input, voltage-feedback, and bias current in the picoampere (pA) range. The OPA810/OPA810-Q1 Op Amp is unity-gain stable with a small signal and a unity-gain bandwidth of 140MHz and provides excellent DC precision and dynamic AC performance at a low quiescent current (IQ) of 3.7mA per channel.

The OPA810/OPA810-Q1 High Performance, 27V, 140MHz Amp is fabricated on TI’s proprietary, high-speed SiGe BiCMOS process and achieves significant performance improvements over comparable FET-input amplifiers at similar levels of quiescent power. The OPA810 features a gain-bandwidth product (GBWP) of 70MHz, a slew rate of 200V/µs, and a low-noise voltage of 6.3nV/√Hz, making it ideal for use in a wide range of high-fidelity data acquisition and signal processing applications. The OPA810/OPA810-Q1 delivers 75mA of linear output current and rail-to-rail I/Os, suitable for driving optoelectronics components and analog-to-digital converter (ADC) inputs or buffering digital-to-analog converter (DAC) outputs into heavy loads.

The Texas Instruments OPA810/OPA810-Q1 Operational Amplifiers are rated over the extended industrial temperature range of -40°C to +125°C. The OPA2810 is a dual-channel variant of this device, available in 8-pin SOIC, SOT23, and VSSOP packages. The OPA810-Q1 devices are AEC-Q100 qualified for automotive applications.

Features

  • 70MHz gain-bandwidth product 
  • 140MHz small-signal bandwidth 
  • 200V/µs slew rate 
  • 4.75V to 27V wide supply range 
  • Low noise
    • Input voltage noise: 6.3nV/√Hz (f = 500kHz)
    • Input current noise: 5fA/√Hz (f = 10kHz)
  • Rail-to-rail input and output
    • FET input stage: 2pA input bias current (typical)
    • High linear output current: 75mA
  • ±500µV (maximum) input offset 
  • ±2.5µV/°C (typical) offset drift 
  • 3.7mA/channel low power 
  • –40°C to +125°C extended temperature operation 
  • Dual-channel version is the OPA2810

Applications

  • Wideband photodiode transimpedance amplifiers
  • Analog input/output modules
  • Impedance measurements
  • Power analyzers and meters
  • High-Z voltage and current measurements
  • Data acquisition
  • Multichannel sensor interfaces
  • Optoelectronic drivers

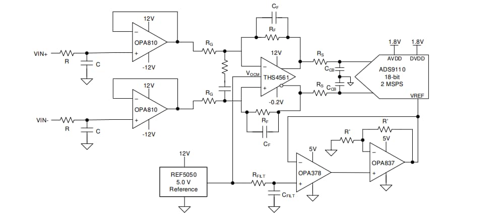
Block Diagram

Block Diagram - Texas Instruments OPA810/OPA810-Q1 Single-Channel Op Amps
Publicado: 2019-12-30 | Actualizado: 2025-07-10