Texas Instruments LMZM33604/LMZM33606 Power Modules

Texas Instruments LMZM33604/LMZM33606 Power Modules are power solutions that combine a 4A (LMZM33604) or 6A (LMZM33606) DC/DC converter with power MOSFETs, a shielded inductor, and passives in a low-profile package. This power solution requires as few as four external components and eliminates the loop compensation and inductor part selection from the design process. The 16mm×10mm×4mm, 41-pin, QFN package is easy to solder onto a printed circuit board and allows for a compact, low-profile point-of-load design. The LMZM33604/LMZM33606 feature sets include power good, adjustable soft start, tracking, synchronization, programmable UVLO, pre-bias start-up, selectable auto or FPWM modes, as well as overcurrent and overtemperature protection. The Texas Instruments LMZM33604/LMZM33606 can be configured as negative output voltage for inverting applications.

Features

  • Small complete solution size of < 250mm2
    • Requires as few as four external components
    • 16mm × 10mm x 4mm QFN package
  • Supports 5V, 12V, 24V, 28V input rails
    • 1V to 20V output voltage range
    • Devices are pin compatible with each other
  • Meets EN55011 radiated emissions
  • Configurable as a negative output voltage
  • Adjustable features for design flexibility
    • Switching frequency (350kHz to 2.2MHz)
    • Synchronization to an external clock
    • Selectable auto mode or FPWM mode
      • Auto: Boost efficiency at light loads
      • FPWM: Fixed frequency over the entire load
    • Adjustable soft start and tracking input
    • A precision enable to program system UVLO
  • Protection features
    • Hiccup mode current limit
    • Overtemperature protection
    • Power-Good output
  • Operate in rugged environments
    • Up to 50W output power at 85°C, no airflow
    • -40°C to +125°C operating junction range 
    • -40°C to +105°C operating ambient range 
    • Shock and vibration tested to MIL-STD-883D

Applications

  • Industrial, medical, and test equipment
  • General-purpose-wide VIN regulation
  • Inverted output applications

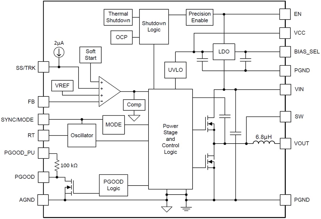
Functional Block Diagram

Block Diagram - Texas Instruments LMZM33604/LMZM33606 Power Modules
Publicado: 2019-01-23 | Actualizado: 2023-06-08