Texas Instruments LMX2592 Wideband Frequency Synthesizer

Texas Instruments LMX2592 Wideband Frequency Synthesizer is a low-noise, wideband RF PLL with an integrated VCO. The integrated VCO supports a frequency range from 20MHz to 9.8GHz. The device supports both fractional-N and integer-N modes, with a 32-bit fractional divider allowing fine frequency selection. Integrated noise of 49fs for 6GHz output makes it an ideal low noise source. Combining best-in-class PLL and integrated VCO noise with integrated LDOs, this device removes the need for multiple discrete devices in high-performance systems.

Features

  • Output frequency range from 20MHz to 9800MHz
  • Industry leading phase noise performance
    • VCO Phase noise: -134.5dBc/Hz at 1MHz offset for 6GHz output
    • Normalized PLL noise floor: -231dBc/Hz
    • Normalized PLL flicker noise: -126dBc/Hz
    • 49fs RMS Jitter (12kHz to 20MHz) for 6GHz output
  • Input clock frequency up to 1400MHz
  • Phase detector frequency up to 200MHz, and up to 400MHz in integer-N mode
  • Supports fractional-N and integer-N modes
  • Dual differential outputs
  • Innovative solution to reduce spurs
  • <25µs Fast calibration mode
  • Programmable phase adjustment
  • Programmable charge pump current
  • Programmable output power level
  • SPI or µWire (4-Wire Serial Interface)
  • 3.3V Single power supply operation

Applications

  • Test/Measurement equipment
  • Defense and RADAR
  • Microwave backhaul
  • High-performance clock source for high-speed data converters
  • Satellite communications

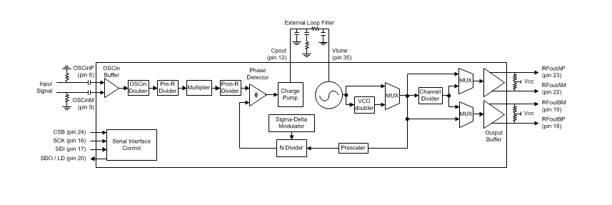
Block Diagram

Block Diagram - Texas Instruments LMX2592 Wideband Frequency Synthesizer
Publicado: 2016-02-24 | Actualizado: 2022-03-11