Texas Instruments LMV3xxA/LMV3xxA-Q1 Low-Voltage Op Amplifiers

Texas Instruments LMV3xxA/LMV3xxA-Q1 Low-Voltage Operational Amplifiers (Op Amps) are low-voltage (2.5V to 5.5V) op amps with rail-to-rail output swing capabilities. These op amps provide a cost-effective solution for space-constrained applications. These applications include large appliances, smoke detectors, and personal electronics, requiring low-voltage operation and high capacitive-load drive. The capacitive-load drive of the LMV3xxA is 500pF, and the resistive open-loop output impedance makes stabilization easier with much higher capacitive loads. These op amps are designed specifically for low-voltage operation (2.5V to 5.5V) with performance specifications similar to the LMV3xx devices. The robust design of the Texas Instruments LMV3xxA simplifies the circuit design. The op amps feature unity-gain stability, an integrated RFI and EMI rejection filter, and no-phase reversal in overdrive conditions.

Features

  • AEC-Q100 qualified for automotive applications
    • Temperature grade 1 (–40°C to +125°C, TA)
    • Device HBM ESD classification level 2
    • Device CDM ESD classification level C5
  • ±1mV low input offset voltage 
  • Rail-to-rail output
  • 1MHz unity-gain bandwidth 
  • 30nV/√Hz low broadband noise 
  • 10pA low input bias current 
  • 70µA/Ch low quiescent current 
  • Unity-gain stable
  • Internal RFI and EMI filter
  • Operational at supply voltages as low as 2.5V
  • Easier to stabilize with a higher capacitive load due to resistive open-loop output impedance
  • –40°C to +125°C extended temperature range 

Applications

  • Smoke detectors
  • Motion detectors
  • Wearable devices
  • Large and small appliances
  • EPOS
  • Barcode scanners
  • Sensor signal conditioning
  • Power modules
  • Personal electronics
  • Active filters
  • HVAC (Heating, Ventilating, and Air Conditioning)
  • Motor Control (AC induction)
  • Low-side current sensing

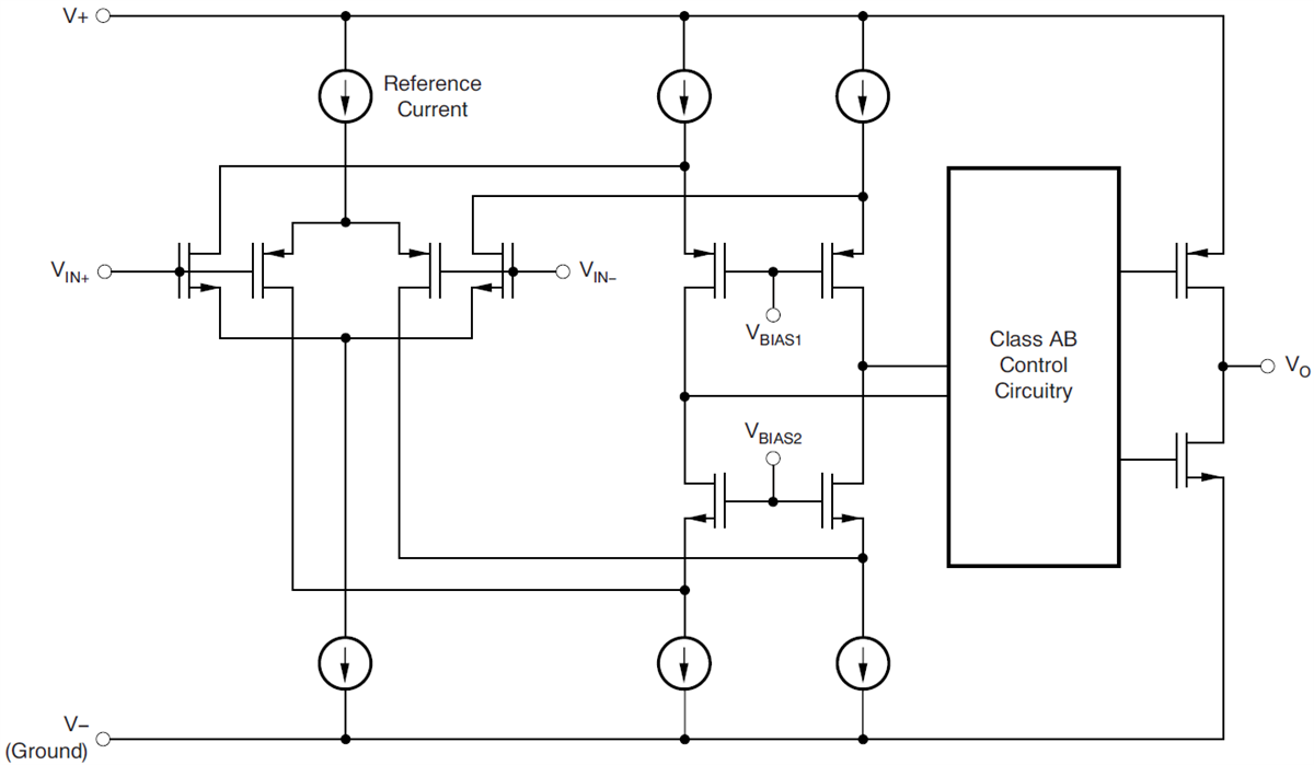
Functional Block Diagram

Block Diagram - Texas Instruments LMV3xxA/LMV3xxA-Q1 Low-Voltage Op Amplifiers
Publicado: 2018-06-13 | Actualizado: 2025-04-28