Texas Instruments LM5122ZA Synchronous Boost Controllers
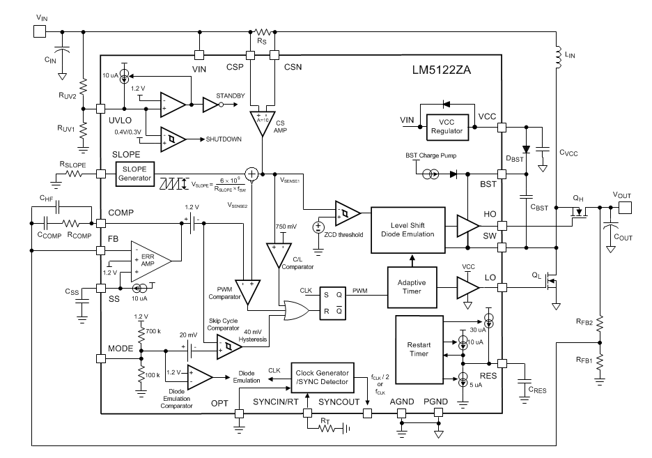
Texas Instruments LM5122ZA 3V to 65V Current Mode Synchronous Boost Controllers are designed for high-efficiency synchronous boost regulator applications. The standard control method is based on peak-current-mode control. Current-mode control allows for inherent line feed-forward, cycle-by-cycle current limiting, and ease of loop compensation. The LM5122ZA achieves high efficiency using two robust N-channel MOSFET gate drivers with adaptive dead-time control. Additional features include a programmable switching frequency of up to 1MHz and an internal charge pump providing a 100% duty cycle. An easy multi-phase interleaved configuration is enabled through the 180° phase shifted clock output. The LM5122ZA offers thermal shutdown, frequency synchronization, hiccup-mode current limit, and adjustable line undervoltage lockout.Features
- 65V Maximum input voltage
- 3V (4.5V for Start-up) Minimum input voltage
- Output voltage up to 100V
- Bypass (VOUT = VIN) operation
- 1.2V Reference with ±1% accuracy
- Free-run and synchronizable switching to 1MHz
- Peak-current-mode control
- Robust 3A integrated gate drivers
- Adaptive dead-time control
- Optional diode-emulation mode
- Programmable cycle-by-cycle current limit
- Hiccup-mode overload protection
- Programmable line UVLO
- Programmable soft start
- Thermal shutdown protection
- 9µA Low shutdown quiescent current
- Programmable slope compensation
- Programmable skip-cycle mode reduces standby power
- Allows external VCC supply
- Inductor DCR current sensing capability
- Multi-phase capability
- Thermally enhanced 24-Pin HTSSOP
Applications
- 12V, 24V, and 48V Power systems
- Wireless infrastructure
- Audio power supply
- High-current boost power supply
Block Diagram
Publicado: 2018-12-04
| Actualizado: 2023-07-24
