Texas Instruments LM5122/LM5122-Q1 Synchronous Boost Controllers

Texas Instruments LM5122/LM5122-Q1 Synchronous Boost Controllers are multiphase capable controllers intended for high-efficiency synchronous boost regulator applications. The control method is based upon peak current mode control. Current mode control provides inherent line feed-forward, cycle-by-cycle current limiting, and ease of loop compensation. The switching frequency is programmable up to 1MHz. Higher efficiency is achieved by two robust N-channel MOSFET gate drivers with adaptive dead-time control. A user-selectable diode emulation mode also enables discontinuous mode operation for improved efficiency at light load conditions. 

An internal charge pump allows 100% duty cycle for high-side synchronous switch (bypass operation). A 180° phase-shifted clock output enables easy multiphase interleaved configuration. Additional features include thermal shutdown, frequency synchronization, hiccup mode current limit, and adjustable line undervoltage lockout. The LM5122-Q1 devices are AEC-Q100 qualified for automotive applications.

Features

  • Available in AEC-Q100 (LM5122-Q1)
  • 65V maximum input voltage
  • Up to 100V output voltage
  • Bypass (VOUT = VIN) operation
  • 1.2V reference with ±1.0% accuracy
  • Free-run/synchronizable switching to 1MHz
  • Peak current mode control
  • Robust 3A integrated gate drivers
  • Adaptive dead-time control
  • Optional diode emulation mode
  • Programmable cycle-by-cycle current limit
  • Hiccup mode overload protection
  • Programmable line UVLO
  • Programmable soft-start
  • Thermal shutdown protection
  • 9µA shutdown quiescent current
  • Programmable slope compensation
  • Programmable skip cycle mode reduces standby power
  • Allows external VCC supply
  • Inductor DCR current sensing capability
  • Multiphase capability
  • Thermally enhanced 20-pin HTSSOP

Applications

  • 12V, 24V, and 48V power systems
  • Automotive start-stop
  • Audio power supplies
  • High-current boost power supplies

Videos

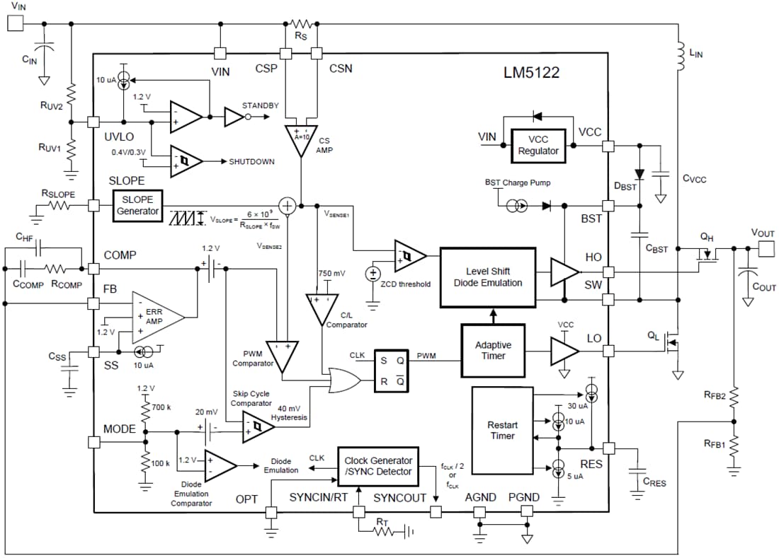
Functional Block Diagram

Block Diagram - Texas Instruments LM5122/LM5122-Q1 Synchronous Boost Controllers
Publicado: 2013-12-05 | Actualizado: 2024-04-05