Texas Instruments INA30x/INA30x-Q1 Current Sense Amplifiers

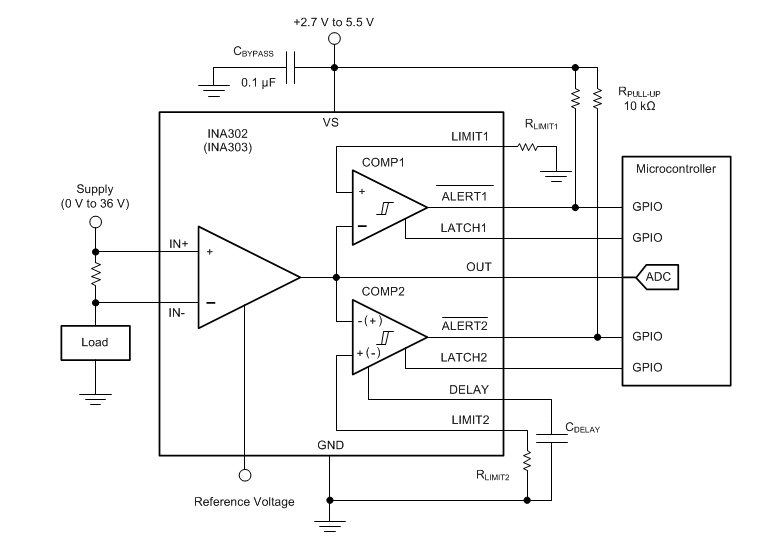
Texas Instruments INA30x/INA30x-Q1 Overcurrent Protection High-Speed, Precision Current Sense Amplifiers offer two high-speed integrated comparators that detect out-of-range current conditions. The INA302/INA302-Q1 and the INA303/IN303-Q have comparators configured to respond to overcurrent conditions. The INA303/INA303-Q1, however, also responds to an undercurrent condition in a windowed configuration. Each comparator features an adjustable limit threshold range using an external limit-setting resistor. The monitors measure differential voltage signals, independent of the supply, varying from -0.1V up to 36V on common-mode voltages. The device features an operating voltage supply of 2.7V to 5.5V using a maximum supply current of 950µA. The INA30x/INA30x-Q1 is available in a 14-pin TSSOP package with a specified over extended operating temperature range of (–40°C to +125°C). The Texas Instruments INA30x-Q1 devices are AEC-Q100 qualified for automotive applications.

Features

  • –0.1V to 36V wide common-mode input range 
  • Dual comparator outputs
    • INA302: Two independent over-limit alerts
    • INA303: Window comparator
    • Threshold levels set individually
    • 1µs comparator 1 alert response 
    • 2µs to 10s comparator 2 adjustable delay 
    • Open-drain outputs with independent latch control modes
  • High accuracy amplifier
    • 30µV (max., A3 version) offset voltage 
    • 0.5µV/°C (max.) offset voltage drift 
    • 0.15% (max., A3 version) gain error 
    • 10ppm/°C gain error drift 
  • Available amplifier gains
    • INA302A1, INA303A1: 20V/V
    • INA302A2, INA303A2: 50V/V
    • INA302A3, INA303A3: 100V/V

Applications

  • Overcurrent protection
  • Motor control
  • Power-supply protection
  • Computers and servers
  • Telecom equipment

Block Diagram

Block Diagram - Texas Instruments INA30x/INA30x-Q1 Current Sense Amplifiers
Publicado: 2018-04-13 | Actualizado: 2022-11-29