Texas Instruments bq25172 NiMH Stand-Alone Linear Charger

Texas Instruments bq25172 NiMH Stand-Alone Linear Charger is an integrated 800mA linear charger for 1-cell to 6-cell NiMH batteries. These devices are targeted at industrial and medical applications. A single power output is included that charges the battery. The system load may be placed in parallel with the battery. This option can only be done if the average system load does not prevent the battery from being charged fully within the safety timer duration. The charge current is shared between the system and battery when the system load is parallel with the battery.

The Texas Instruments bq25172 charger power stage and charge current sense functions are fully integrated. The charger has a high accuracy current, charge status display, and timer-based charge termination. The series cell count, charge current, and charge timer are programmable through external resistors. Intermittent charging allows a NiMH battery to automatically recharge for a reduced timer duration once its voltage falls below the recharge threshold.

Features

  • Input voltage up to 30V tolerant
  • Automatic sleep mode for low power consumption
    • 350nA battery leakage current
    • 85µA input leakage current when the charge is disabled
  • Supports 1- to 6-cell NiMH with intermittent-charging
  • External resistor programmable operation
    • VSET to set NiMH series cell count from 1s to 6s
    • ISET to set charge current from 10mA to 800mA
    • TMR to set charge safety timer duration from 4hr to 22hr
  • High accuracy
    • ±0.5% charge voltage accuracy
    • ±10% charge current accuracy
  • Charging features
    • NTC thermistor input to monitor battery temperature
    • Cold and hot temperature charging disabled
    • VOUT_OVP reduced at cool temperatures
    • TS pin for charging function control
    • Open-drain output for status and fault indication
  • Integrated fault protection
    • 18V IN overvoltage protection
    • VSET-based OUT overvoltage protection
    • 1000mA overcurrent protection
    • 125°C thermal regulation
    • 150°C thermal shutdown protection
    • OUT short-circuit protection
    • VSET, ISET, and TMR pins short/open protection

Applications

  • Fleet management, asset tracking
  • Gas detector
  • Electronic point of sales (ePOS)
  • Beauty and grooming
  • Electric toothbrush
  • Pulse oximeter
  • Blood glucose monitor
  • Infrared thermometer

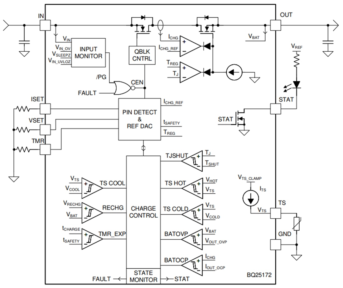
Functional Block Diagram

Block Diagram - Texas Instruments bq25172 NiMH Stand-Alone Linear Charger
Publicado: 2022-06-21 | Actualizado: 2022-09-30