Texas Instruments ADS122U04 24-Bit Delta-Sigma ADC

Texas Instruments ADS122U04 24-Bit Delta-Sigma Analog-to-Digital (ADC) provides 4-channels and 2kSPS as well as PGA, voltage reference, IDACs, and UART. Many features are integrated to reduce system cost and component count in applications that measure small signals.

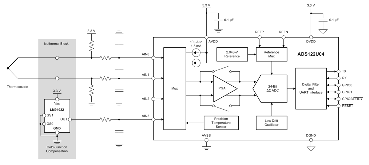
The device includes a low-noise, programmable gain amplifier (PGA), two programmable excitation current sources, a precision temperature sensor, a voltage reference, and an oscillator. Also featured on the ADS122U04 is a flexible input multiplexer (MUX), with two or four single-ended inputs throughout. The ADS122U04 offers conversions at data rates up to 2000 samples-per-second (SPS) with single-cycle settling.

The PGA provides gains up to 128, making the ADS122U04 ideal for applications such as resistance temperature detectors (RTDs), thermocouples, thermistors, and resistive bridge sensors. The device features a 2-wire, UART-compatible interface, minimizing the number of digital isolation channels. As a result saving cost, board space, and power.

Features

  • Current consumption as low as 315µA (typ)
  • 2.3V to 5.5V Wide supply range
  • 1 to 128 Programmable gain
  • Up to 2kSPS Programmable data rates
  • Up to 20Bits effective resolution
  • Simultaneous 50Hz and 60Hz rejection at 20SPS with single-cycle settling digital filter
  • Two differential or four single-ended inputs
  • 10µA to 1.5mA Dual-matched programmable current sources
  • 5ppm/°C (typ) Drift internal 2.048V reference
  • Internal 2% accurate oscillator
  • 0.5°C (typ) Accuracy internal temperature sensor
  • Three general-purpose inputs/outputs
  • 2-Wire UART compatible interface (8-N-1 Format) with baud rates up to 120kBaud and auto-baud-rate detection
  • 3.0mm × 3.0mm × 0.75mm WQFN Package

Applications

  • Sensor transducers and transmitters: temperature, pressure, strain, flow
  • PLC and DCS Analog input modules
  • Temperature controllers
  • Climate chambers, industrial ovens
  • Patient monitoring systems: body temperature, blood pressure

Block Diagram

Block Diagram - Texas Instruments ADS122U04 24-Bit Delta-Sigma ADC
Publicado: 2017-10-11 | Actualizado: 2022-06-28