STMicroelectronics VIPer27 Off-Line High Voltage Converters

STMicroelectronics VIPer27 Off-Line High Voltage Converters offer an 800V rugged power section, a PWM control, and two levels of over-current protection. These STMicroelectronics voltage converters also provide overvoltage protection, overload protection, hysteretic thermal protection, soft-start, and safe auto-restart after any fault condition removal. 

Features

  • 800V avalanche-rugged power section
  • PWM operation with frequency jittering for low EMI
  • 60kHz for L type and 115kHz for H type operating frequency
  • <50mW standby power at 265VAC
  • Limiting current with adjustable set point
  • Adjustable and accurate overvoltage protection
  • On-board soft-start
  • Safe auto-restart after a fault condition
  • Hysteretic thermal shutdown

Applications

  • Auxiliary power supply for consumer and home equipment
  • ATX auxiliary power supply
  • Low/medium power AC-DC adapters
  • SMPS for set-top boxes, DVD players and recorders, and white goods

VIPer27 Typical Topology

STMicroelectronics VIPer27 Off-Line High Voltage Converters

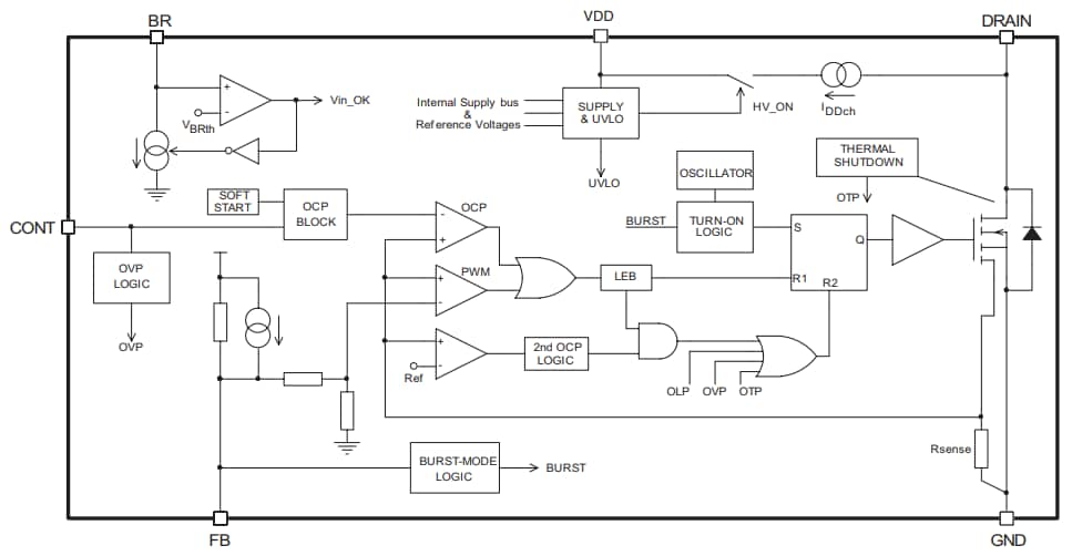
VIPer27 Block Diagram

Block Diagram - STMicroelectronics VIPer27 Off-Line High Voltage Converters
Publicado: 2019-01-23 | Actualizado: 2024-01-19