STMicroelectronics STSPIN820 Stepper Motor Driver

STMicroelectronics STSPIN820 Stepper Motor Driver integrates control logic, a low RDSon power stage, and is housed in a small QFN 4x4mm package. The STSPIN820 stepper motor driver's integrated controller implements a PWM current control with fixed OFF time and a microstepping resolution up to 1/256th of the step. This stepper motor driver can be forced into a low consumption state and offers protection features like overcurrent, overtemperature, and short-circuit protection. Typical applications include 3D printers, medical equipment, POS, robotics, industrial 2D printers, and textile and sewing machines.

Features

  • 7V to 45V operating voltage
  • Maximum output current 1.5 Arms
  • RDSon HS + LS = 1Ω typical
  • Microstepping up to 1/256th of step
  • Current control with programmable OFF time
  • Current sensing based on the external shunt resistor
  • Full protection set
  • Non-dissipative overcurrent protection
  • Short-circuit protection
  • Undervoltage lockout
  • Thermal shutdown
  • Standby low consumption

Applications

  • 3D printers
  • Medical equipment
  • Industrial 2D printers
  • Textile and sewing machines
  • CCTV, security, and dome cameras
  • ATM and cash handling machines
  • Office and home automation
  • POS
  • Robotics

Motor Control Ebook

STMicroelectronics STSPIN820 Stepper Motor Driver

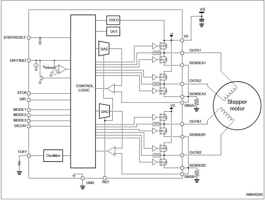
STSPIN820 Block Diagram

Block Diagram - STMicroelectronics STSPIN820 Stepper Motor Driver
Publicado: 2017-11-27 | Actualizado: 2022-06-23