STMicroelectronics L99LD High-Efficiency Constant Current LED Driver

STMicroelectronics L99LD High-Efficiency Constant Current LED Driver is a complete constant current DC-DC converter LED driver for automotive applications. STMicroelectronics L99LD is manufactured with BCD5S 70V technology and assembled in a LQFP32 package. The L99LD is designed to be used in Boost, Buck-Boost and Fly back converter topologies. 

The device includes an internal low drop voltage regulator, that can be used to supply a microcontroller, and a reset pin, that is useful for resetting the microcontroller at the start up and every time that the regulated output voltage falls down below an established voltage threshold.

Features

  • Automotive qualified
  • Constant current operation
  • Current LED settable by external sensing resistor and adjustable via SPI
  • Converter switching frequency adjustable by external resistor (RSF)
  • EMC reduction by internal spread spectrum dither oscillator
  • Low frequency PWM dimming operation
  • Maximum input current limiter
  • Maximum switching duty cycle limiter
  • Slope compensation adjustable by external resistor (R9)
  • Battery overvoltage shutdown protection (ext. R3, R4 resistors required)
  • LED chain OV detection (ext. R5, R6)
  • Multiplexed output for monitoring and control of LED temperature (external NTC resistor required), voltage of LED chain, and low frequency PWM
  • SPI communication serial interface transceiver (SDI, SDO, SCK, CSN)
  • Regulated output for micro supply 5V ±2% -20mA
  • Parameter programming and settings of internal memory registers by the dedicated SPI interface:
  • LED current reference adjusting (±66.7%)
  • Maximum input current limiter reference adjusting (±55.5%)
  • Random dither frequency sweeping, modulation frequency and deviation percentage
  • Power on reset pin output
  • ESD protection

Applications

  • Automotive day-time running light, LED
  • HeadLamps

Videos

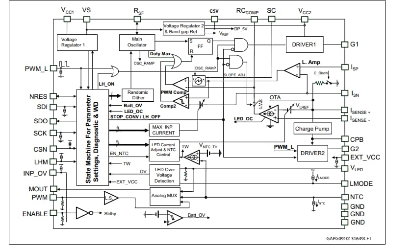
Block Diagram

Block Diagram - STMicroelectronics L99LD High-Efficiency Constant Current LED Driver
Publicado: 2015-07-20 | Actualizado: 2022-07-29