STMicroelectronics STEVAL-ISA190V1 Evaluation Board
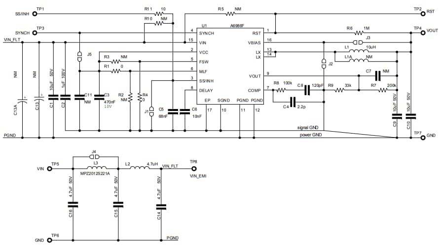
STMicroelectronics STEVAL-ISA190V1 Evaluation Board is based on the A6986F synchronous step-down switching regulator. The default evaluation board settings are 6V output voltage configured in LCM, 500kHz switching frequency, high-level ISKIP current, and the switchover feature disabled. These configurations can be changed to evaluate different application scenarios.Features
- AECQ100 qualification
- 1.5A DC output current
- 4V to 38V operating input voltage
- Low consumption mode or low noise mode
- Programmable ISKIP current
- 30μA IQ at light load (LCM 12V VIN and 3.3V VOUT)
- 8μA IQ-SHTDWN
- Adjustable fSW (250kHz-2MHz)
- Output voltage adjustable from 0.85V to VIN
- Embedded output voltage supervisor
- Synchronization
- Adjustable soft-start time
- Internal current limiting
- Overvoltage protection
- Output voltage sequencing
- Peak current-mode architecture
- 180mΩ RDS(on)HS and 150mΩ RDS(on)LS
- Thermal shutdown
- RoHS compliant
STEVAL-ISA190V1 Schematic
Publicado: 2016-06-01
| Actualizado: 2022-03-11
