Skyworks Solutions Inc. SKY85717-21-EVB Evaluation Board

Skyworks Solutions Inc. SKY85717-21-EVB Evaluation Board evaluates the highly integrated SKY85717-21 5GHz Front-End Module (FEM) for its features and all functionalities. This SKY85717-21 FEM incorporates 5GHz Single-Pole, Double-Throw (SPDT) transmit/receive (T/R) switch, a 5GHz Low-Noise Amplifier (LNA) with bypass, and a 5GHz Power Amplifier (PA). The SKY85717-21 FEM offers 28dB transmit gain, 12dB receive gain, and fully matched input and output. Typical applications include 802.11ac set-top boxes, networking/personal computer systems, PC cards, PCMCIA cards, mini-cards, and WLAN enabled wireless video systems.

Applications

  • PC cards, PCMCIA cards, mini-cards, and half mini-cards
  • WLAN enabled wireless video systems
  • 802.11ac set-top boxes, networking, and personal computer systems

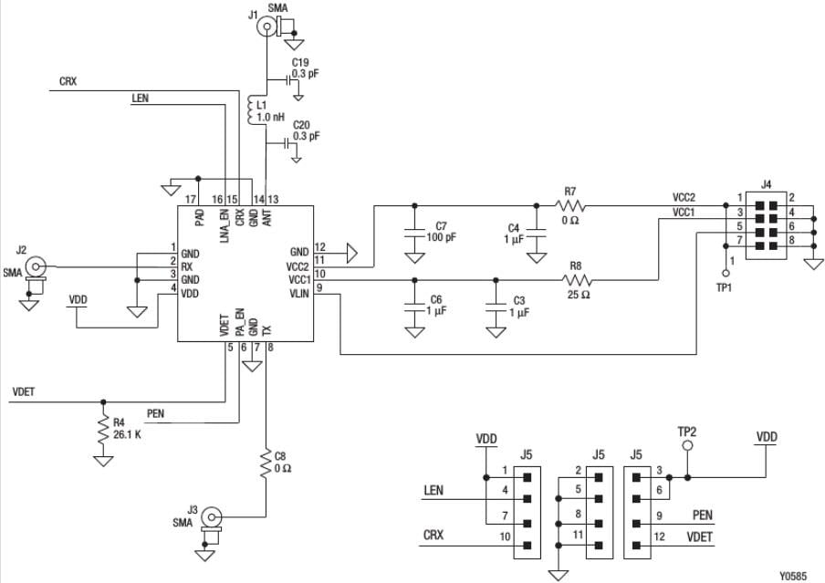
Application Schematic

Schematic - Skyworks Solutions Inc. SKY85717-21-EVB Evaluation Board
Publicado: 2020-04-14 | Actualizado: 2020-12-21