Sfera Labs SPBM20X Strato Pi Mini Board

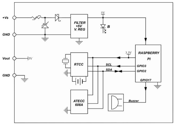
Sfera Labs SPBM20X Strato Pi Mini Board is an expansion board that enhances the Raspberry Pi 2 Model B and Raspberry Pi 3 Model B or B+. This feature is achieved with a rugged power supply, a buzzer, a real-time clock with an onboard lithium backup battery, and the Microchip ATECC608A secure element chip. This mini board features a high-current stabilized 5VDC output terminal block, onboard power-on LED, onboard buzzer, and power supply on screw terminal block. The onboard buzzer is connected to an I/O pin of the Raspberry Pi board for acoustic feedback. The Strato Pi mini board is pre-installed with all connectors and can be connected to the Raspberry Pi by aligning the GPIO connector.

The Sfera Labs Strato Pi mini board's Microchip ATECC608A secure element chip is a cryptographic co-processor with secure hardware-based key storage. This ATECC608A secure element chip is connected to the Raspberry Pi board via the I2C bus. The Strato Pi mini board consists of a power supply stage based on the Linear Technology LT8609S regulator. The LT8609S step-down regulator offers ultra-low EMI emissions and can deliver up to 2A of continuous current.

Features

  • 9VDC to 28VDC power supply:
    • Surge and reverse polarity protection
    • 1.1A resettable fuse
  • Real-time clock with replaceable CR1025 Lithium/Manganese Dioxide backup battery
  • Embedded Microchip ATECC608A secure element chip
  • Onboard buzzer
  • Onboard power-on LED
  • High-current stabilized 5VDC output terminal block
  • Power supply on screw terminal block

Strato Pi Mini Board Overview

Sfera Labs SPBM20X Strato Pi Mini Board

Block Diagram

Block Diagram - Sfera Labs SPBM20X Strato Pi Mini Board

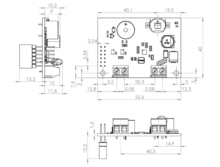
Dimensions (mm)

Mechanical Drawing - Sfera Labs SPBM20X Strato Pi Mini Board
Publicado: 2019-03-28 | Actualizado: 2023-05-16