Renesas Electronics RL78/G16 Capacitive Touch Evaluation System

Renesas Electronics RL78/G16 Capacitive Touch Evaluation System is designed to evaluate touch solutions such as buttons, sliders, and wheels. This evaluation system easily adjusts the sensitivity by using QE for capacitive touch. The RL78/G16 capacitive touch evaluation system features a capacitive touch sensor (CTSUb) terminal with 15 channels and simple prototyping. This evaluation system is ideally used in home appliances, industries, consumers, fans, sensor control, lighting, and inverter.

Features

  • Use to evaluate various touch functions (button, slider, and wheel)
  • Simple prototyping
  • Use as a reference when designing boards or software
  • RL78/G16 MCU (R5F121BCAFP) mounted
  • Capacitive touch sensor (CTSUb) terminal 15 channels available
  • Easily adjust the sensitivity by using QE for capacitive touch
    • Easy operation with an intuitive interface
    • Easy to develop touch interfaces even for beginners with GUI
    • Automatically output adjusted source code

Applications

  • Home appliances
  • Industries
  • Consumers
  • Fans
  • Sensor control
  • Lighting and inverters

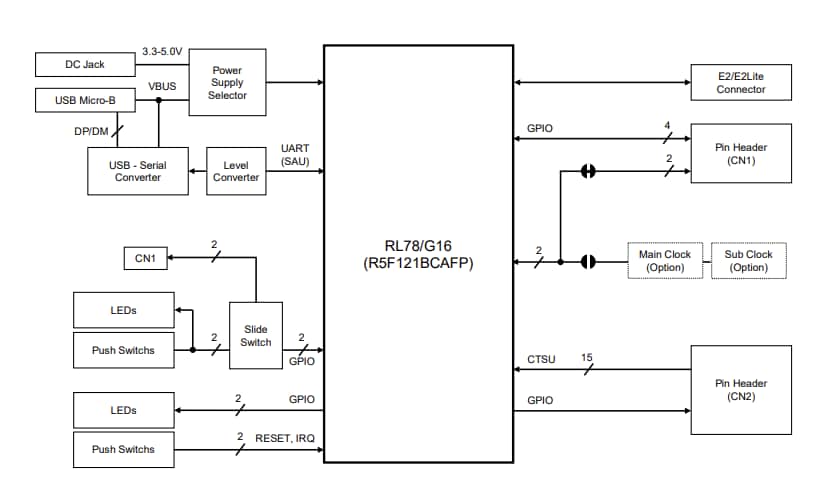
Block Diagram

Block Diagram - Renesas Electronics RL78/G16 Capacitive Touch Evaluation System
Publicado: 2023-06-30 | Actualizado: 2023-10-20