ROHM Semiconductor BD9611MUV-E2 60V Step-Down Switching Regulators

ROHM Semiconductor BD9611MUV-E2 60V Step-down Switching Regulators offer high-resistance and a wide voltage input (10V to 56V) range. BD9611MUV creates design flexibility through user-programmable functions such as soft-start, operating frequency, high-side current limit, and loop compensation. The BD9611MUV series switching regulators utilize voltage pulse width modulation, and drive 2 external N-channel FETs. The Under-Voltage Locked Output (EXUVLO) protection connected to the CTL terminals has high accuracy reference voltages. Threshold voltage can be adjusted by the resistance ratio between VCC and GND as seen by pin CTL. BD9611MUV is safe for pre-biased outputs and does not turn on the synchronous rectifier until the internal high-side FET has already started switching.

Features

  • VCC=10V to 56V High resistance and wide range voltage input
  • 10V regulated voltage output to drive external FET gate
  • 0.8V±1.0% internal reference voltage accuracy
  • Adjustable operating frequency and soft-start
  • Safe for pre-biased outputs
  • Master/slave synchronization
  • Over-current protection (OCP)
  • Under voltage locked output (UVLO, EXUVLO)
  • Thermal shut-down (TSD)

Specifications

  • 10V to 56V input supply voltage
  • 1.0V to (VIN × 0.8)V output voltage
  • ±1.0% reference voltage accuracy 
  • 9V to 11V gate drive voltage (REG10)
  • 50kHz to 500kHz operating frequency
  • 4.00mm × 4.00mm x 1.00mm VQFN020V4040 package

Applications

  • Amusement machines
  • Factory automation equipment
  • Office automation equipment
  • LED lighting
  • General equipment that requires 24V or 48V supply

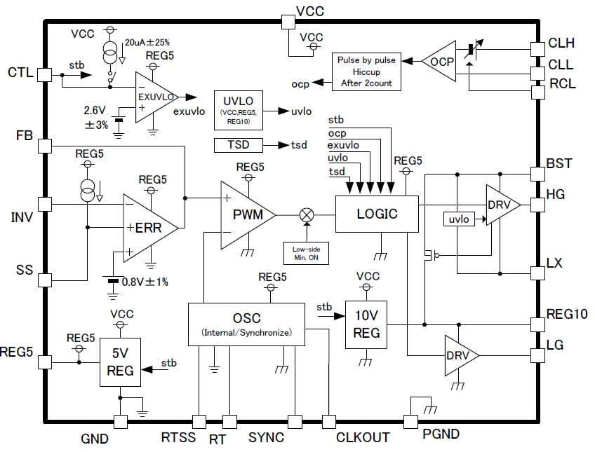
Block Diagram

Block Diagram - ROHM Semiconductor BD9611MUV-E2 60V Step-Down Switching Regulators
Publicado: 2016-04-18 | Actualizado: 2022-03-11