ROHM Semiconductor BM2P0161 Reference Boards

ROHM Semiconductor BM2P0161 Reference Boards are designed to utilize the AC/DC 650V Converter ICs and contribute to lower power consumption. The current mode control imposes a current limitation on every cycle, offering superior performance in bandwidth and transient response. ROHM BM2P0161 Reference Boards feature a 65kHz switching frequency in fixed mode, and at light load, the frequency is reduced, and high efficiency is realized. The Boards base the conduction/radiation emission test on CISPR 22 Class B with a high-quality EMI design.

Features

  • 90VAC to 264VAC input voltage range
  • 47Hz to 63Hz input frequency range
  • 82.9% efficiency

Applications

  • AC adapters
  • Household appliances
  • Industrial equipment

Connection Circuit

Location Circuit - ROHM Semiconductor BM2P0161 Reference Boards

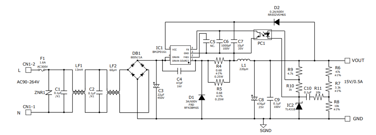
Schematic

Schematic - ROHM Semiconductor BM2P0161 Reference Boards
Publicado: 2019-05-24 | Actualizado: 2024-01-25