Renesas Electronics ISL81805EVAL2Z Dual-Output Sync Boost Eval Board

Renesas Electronics ISL81805EVAL2Z Dual-Output Sync Boost Evaluation Board features the ISL81805, an 80V high voltage dual synchronous boost controller that offers external soft-start, independent enable functions, and integrates UV/OV/OC/OT protection. A programmable switching frequency ranging from 100kHz to 1MHz helps to optimize inductor size while the strong gate driver delivers up to 3A for Channel 1 and 5A for Channel 2. The ISL81805EVAL2Z dual output evaluation board is designed for high-output voltage applications. The FETs and the inductor selected limit the current rating of the ISL81805EVAL2Z.

Features

  • Wide input ranges
    • 9V to 36V for 48V output
    • 9V to 20V for 24V output
  • High light-load efficiency in pulse-skipping DEM operation
  • Programmable soft-start
  • Optional DEM/PWM operation
  • Optional CC/HICCUP OCP protection
  • Supports pre-bias output with soft-start
  • PGOOD indicator
  • OVP, OTP, and UVP protection
  • External bias to improve efficiency
  • Optional input/output average OCP

Applications

  • Telecommunications
  • Server and data centers
  • Automotive electronics
  • Industrial equipment
  • Power systems

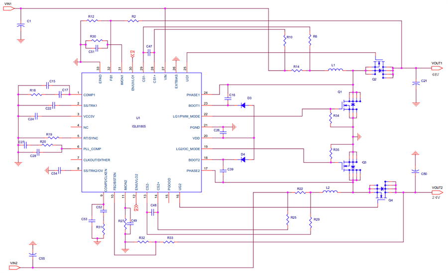
Block Diagram

Block Diagram - Renesas Electronics ISL81805EVAL2Z Dual-Output Sync Boost Eval Board
Publicado: 2023-12-12 | Actualizado: 2023-12-21