Qorvo QPB8858EVB RF Development Tool
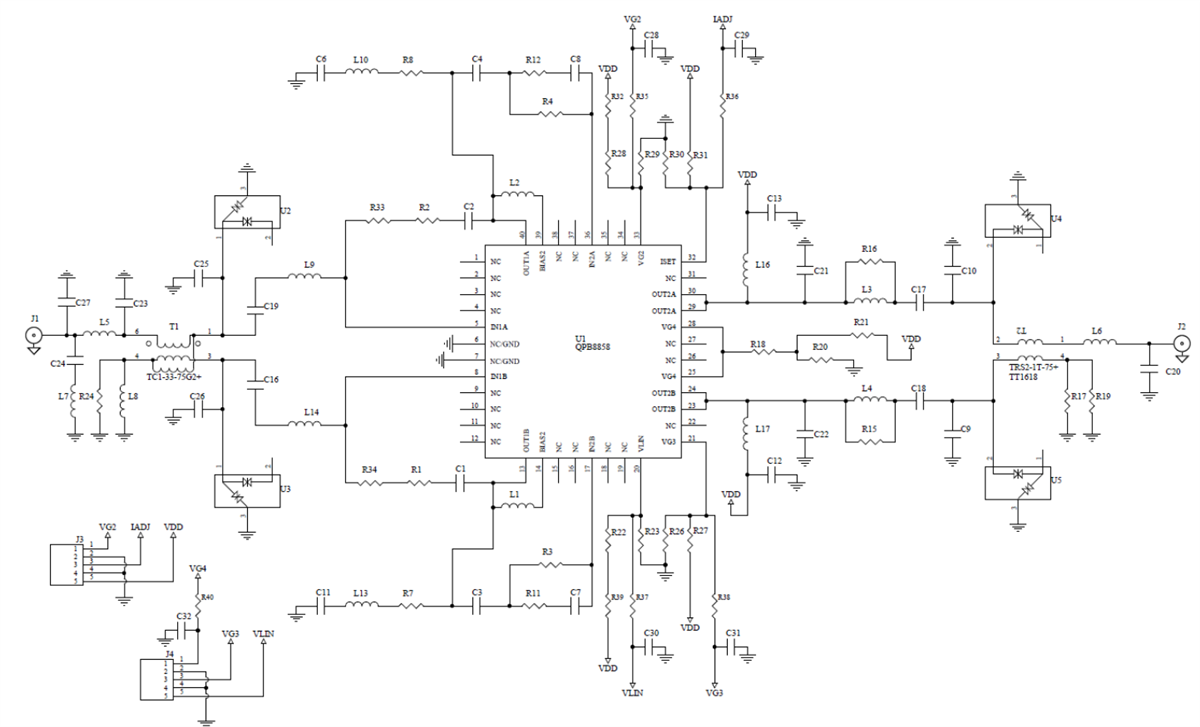
Qorvo QPB8858EVB RF Development Tool is designed to evaluate QPB8858 RF amplifier. This development tool operates at 47MHz to 1218MHz bandwidth frequency range. The QPB8858 RF amplifier is a 75Ω push-pull amplifier that features a 34dB CATV amplifier. Qorvo QPB8858EVB RF Development Tool comes with copper plating and 5cm x 5cm board dimensions.Schematic
Publicado: 2018-11-14
| Actualizado: 2023-02-02
