Qorvo QPA9127 Evaluation Board

Qorvo QPA9127 Evaluation Board is designed to evaluate the QPA9127 cascadable and high linearity gain block amplifiers. These amplifiers offer flat gain across a broad range of frequencies with the integration of a shut-down biasing capability. The QPA9127 amplifiers allow usage in both receiver and transmitter chains for high-performance systems. Typical applications include 5G m-MIMO, mobile infrastructure, repeater/DAS, general-purpose wireless, TDD/FDD system, and defense communication.

Features

  • Designed to evaluate the QPA9127 amplifiers
  • 3000MHz to 5000MHz typical frequency range
  • 19.8dB to 22.8dB small signal gain
  • 59mA device current (IDD)

Applications

  • 5G m-MIMO
  • Mobile infrastructure
  • Repeater/DAS
  • General-purpose wireless
  • TDD/FDD system
  • Defense communication

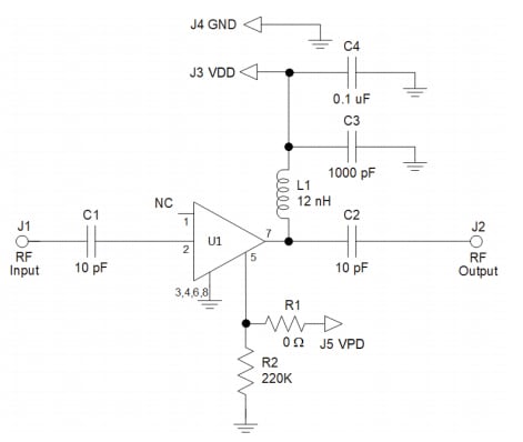
Schematic

Schematic - Qorvo QPA9127 Evaluation Board

Performance Graph

Performance Graph - Qorvo QPA9127 Evaluation Board
Publicado: 2019-11-28 | Actualizado: 2025-08-12