Power Integrations SIT12xxI DC/DC Transformers
Power Integrations SIT12xxI DC/DC Transformers are ideal for SCALE-iDriver™ Gate Driver ICs and provide reinforced isolation up to 1200V. The innovative transformer “isolated wire-in-wire” structure provides excellent reliability and strong isolation combined with low coupling capacitance. The high isolation capability is achieved without the need for mold compound. The transformers are UL- and VDE-approved, simplifying safety certification and reducing time-to-market. Power Integrations SIT12xxI series is a DC/DC transformer that delivers a secondary-side voltage of 25V and is available with different winding ratios to accommodate a primary-side supply voltage of either 5V or 15V.Features
- Designed for use with all SCALE-iDriver ICs
- Highly flexible, compact footprint
- Dual channel DC/DC transformer optimized for forward converters
- Reinforced isolation for 600V / 650V / 1200V IGBT and SiC MOSFET applications
- Choice of primary-to-secondary winding ratios
- -40°C to +105°C operating temperature range
- Light weight ‒ only 9g
- Less than 10Pf coupling capacitance
- Meets EN 61558-2-16+A1:2013 safety standard
- Meets IEC 60721-3-3 Class 3M8 and IEC 60721-3-5 Class 5m3
- 100% production HIPOT tested
- High shock and vibration robustness
Applications
- General purpose drives
- Variable frequency and servo drives
- Static VAR compensators and active power filters
- Photovoltaics
- UPS
- Welding inverters
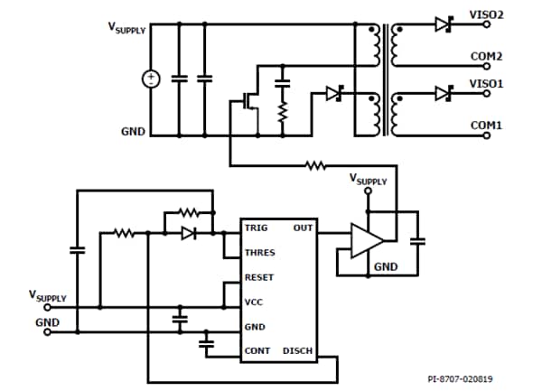
Typical Application
Additional Information
Publicado: 2019-06-17
| Actualizado: 2023-11-09
