onsemi T30LMPSR165 Ultra-Fast Linear Regulators

onsemi T30LMPSR165 Ultra-Fast Linear Regulators are capable of supplying 300mA output current from a 1.4V input voltage. These devices provide a best-in-class transient response time (1μs typical) suitable for applications with a fast sampling rate. The onsemi T30LMPSR165 regulators feature an ultra-low dropout voltage (26mV at 300mA), enabling higher efficiency while offering a wide output voltage range (1.0V to 3.2V), very low noise, and high PSRR for noise-sensitive applications. Due to a low quiescent current, the onsemi T30LMPSR165 is suitable for battery-powered devices such as smartphones and tablets. The device is designed to work with a 1μF input and 1μF output ceramic capacitor. It is available in ultra-small 0.35P, 0.64mm x 0.64mm Chip Scale Package (CSP).

Features

  • 1μs transient response time
  • Very low 26mV dropout for 2.85V at 300mA
  • ±1% accuracy over load/temperature
  • 1.6V to 3.3V operating input voltage range
  • Available in fixed voltage options of 1.0V to 3.2V
  • High PSRR of 75dB at 20mA, f = 1kHz (typ.)
  • Ultra-low 20μVRMS noise
  • Stable with a 1μF eff. ceramic capacitors
  • Available in WLCSP4 0.64mm x 0.64mm x 0.33mm

Applications

  • Cameras modules
  • Battery-powered equipment tablets
  • Wireless LAN devices
  • Smartphones
  • DVRs, STBs, and camcorders

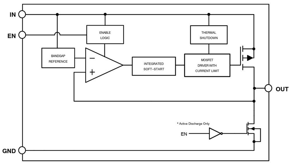
Functional Diagram

Block Diagram - onsemi T30LMPSR165 Ultra-Fast Linear Regulators
Publicado: 2026-01-20 | Actualizado: 2026-02-20