onsemi NFVA25012NP2T Intelligent Power Module

onsemi NFVA25012NP2T Intelligent Power Module (IPM) integrates the optimized gate drive of the built-in IGBTs to minimize EMI and losses. This module provides a fully-featured, high-performance inverter output stage for hybrid and electric vehicles. onsemi NFVA25012NP2T IPM includes multiple on-module protection, including undervoltage lockouts, overcurrent shutdown, thermal monitoring of drive IC, and fault reporting. This module features low-loss short-circuit rated IGBTs and achieves low thermal resistance using AlN DBC substrate. The NFVA25012NP2T IPM also includes separate open-emitter pins from low-side IGBTs for three-phase current sensing.

The NFVA22512NP2T IPM features outstanding ruggedness, an extra-long lifetime, and adjustable over-current protection via integrated sense-IGBTs. This module operates over a 300V to 88V supply voltage range and a -40°C to +150°C junction temperature range. It is ideal for climate control E-compressors, high-voltage (HV) oil/water pumps, HV supercharged, and motion control.

Features

  • Automotive SPM® in 34-pin DIP package
  • AEC and AQG324 qualified and PPAP capable
  • 3-phase IGBT inverter with integral gate drivers and protection
  • Low-loss and short circuit-rated IGBTs
  • Very low thermal resistance using AlN DBC substrate
  • Built-in bootstrap diodes and dedicated vs pins simplify PCB layout
  • Separate open emitter pins from low-side IGBTs for three−phase current sensing
  • Single-grounded power supply
  • Built-in NTC thermistor for temperature monitoring and management
  • Adjustable overcurrent protection via integrated sense IGBTs
  • Lead-free device

Applications

  • Automotive high-voltage auxiliary motors
    • Climate E-compressors
    • Oil/water pumps
    • Super/turbochargers
    • Variety fans
  • Industrial motor control

Specifications

  • 2500Vrms isolation rating
  • 300V to 800V supply voltage range
  • -40°C to +150°C junction temperature range

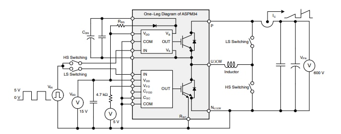
Circuit Diagram

Application Circuit Diagram - onsemi NFVA25012NP2T Intelligent Power Module
Publicado: 2020-06-01 | Actualizado: 2024-06-06