onsemi FAN53730 Digitally Programmable COT Buck Regulator

onsemi FAN53730 Digitally Programmable COT Buck Regulators are constant on-time (COT) buck converters that support a minimum 3A load current. Due to variable frequency operation, the COT topology provides fast transient recovery and optimal efficiency vs load. The FAN53730 regulators feature automatic DCM/CCM mode operation with forced CCM control and are available with I2C or logic control.

Features

  • 2.3V to 5.5V input voltage range
  • Output voltage
    • Programmable from 0.3V to 2V
    • Pin selectable defaults
  • Low 12µA quiescent current
  • Internal soft-start limits input current during turn-on
  • 2.5MHz switching frequency in continuous conduction operation
  • 1.2V and 1.8V logic compatible
  • Fault protection (input under voltage, short circuit, over current, and thermal)
  • Power Good output (PG)
  • Forced Continuous Conduction Mode (FCCM)
  • Audio reduction mode eliminates audible tones due to switching
  • Options
    • Fully programmable I2C version
    • Logic controlled fixed output voltage version
  • -40°C to +85°C ambient temperature range
  • 1.07mm x 1.36mm, 0.35mm pitch, 12-bump WLCSP
  • Lead-free

Applications

  • LPDDR memory
  • Mobile and smart devices
  • RF modules
  • Application, graphic, and DSP processors
  • ISP power

Typical Application Circuit

Application Circuit Diagram - onsemi FAN53730 Digitally Programmable COT Buck Regulator

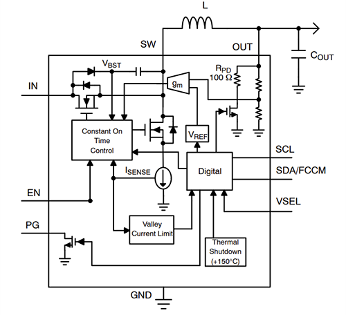
Simplified Block Diagram

Block Diagram - onsemi FAN53730 Digitally Programmable COT Buck Regulator
Publicado: 2023-12-12 | Actualizado: 2023-12-19