onsemi FAD7171MX High-Side Automotive Gate Driver IC
onsemi FAD7171MX High-Side Automotive Gate Driver IC is a 600V, 4A monolithic high-side gate drive IC, which can drive high-speed MOSFETs and IGBTs that operate up to +600V. The onsemi FAD7171MX features a buffered output stage with all NMOS transistors designed for high pulse current driving capability and minimum cross-conduction. onsemi’s high-voltage process and common-mode noise cancelling techniques provide stable operation of the high-side driver under high-dv/dt noise circumstances. An advanced level-shift circuit offers high-side gate driver operation up to VS=-13V (typical) for VBS=15V. The Under Voltage Lock Out (UVLO) circuit prevents malfunction when VBS is lower than the specified threshold voltage.The high-current and low-output voltage drop feature makes the onsemi FAD7171MX High-Side Automotive Gate Driver IC suitable for sustain switch drivers and energy recovery switch drivers in plasma display panel applications. Other applications include motor drive inverters, switching power supplies, and high-power DC-DC converters.
Features
- Floating channel for bootstrap operation to +600V
- 4A sourcing and 4A sinking current driving capability
- Common-mode dv/dt noise-canceling circuit
- 3.3V and 5V input logic compatible
- Output in-phase with input signal
- Under-voltage lockout for VBS
- -40°C to +125°C ambient operating temperature range
- 8-SOIC package, Case 751-07 (JEDEC MS-012, 0.150" narrow body)
- Moisture Sensitivity Level (MSL) 1
- AEC-Q100 qualified and PPAP capable
- Lead-free, Halogen-free, and RoHS compliant
Applications
- Common rail injection systems
- DC-DC converters
- Motor drives (electric power steering and fans)
Specifications
- 10V to 20V high-side floating supply voltage range
- -11V to 600V high-side floating supply offset voltage (DC) at VBS = 15V
- 80ns minimum input pulse width
- ±50V/ns maximum allowable offset voltage slew rate
- 0.625W maximum power dissipation
- 18ns rise time
- 19ns fall time
- 200°C/W maximum thermal resistance
- ESD protections
- 2000V maximum Human Body Model (HBM)
- 500V Charge Device Model (CDM)
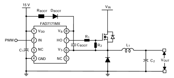
Typical Application
Block Diagram
Publicado: 2024-11-06
| Actualizado: 2024-11-12
