onsemi FAN3122 High-Speed Low-Side Gate Driver

onsemi FAN3122 High-Speed Low-Side Gate Driver is a MOSFET driver that is designed to drive N-channel enhancement MOSFETs in low-side switching applications by providing high peak current pulses. The driver is available with a TTL input thresholds. Internal circuitry provides an under-voltage lockout function by holding the output low until the supply voltage is within the operating range. This onsemi driver incorporates the MillerDrive™ architecture for the final output stage. This bipolar / MOSFET combination provides the highest peak current during the Miller plateau stage of the MOSFET turn-on / turn-off process.

Features

  • Industry-standard pin-out with enable input
  • 4.5V to 18V operating range
  • 11.4A peak sink at VDD=12V
  • 9.7A sink/7.1A source at VOUT=6V
  • Non-inverting configuration
  • Internal resistors turn driver off of no inputs
  • 23ns/19ns typical rise/fall times (10nF Load)
  • 20ns typical propagation delay time
  • TTL input threshold
  • MillerDrive technology
  • Available in 8-lead SOIC package
  • -40°C to +125°C temperature range
  • Automotive qualified to AEC-Q100

Applications

  • Synchronous rectifier circuits
  • High-efficiency MOSFET switching
  • Switch-mode power supplies
  • DC-to-DC converters
  • Motor control
  • Automotive-qualified systems

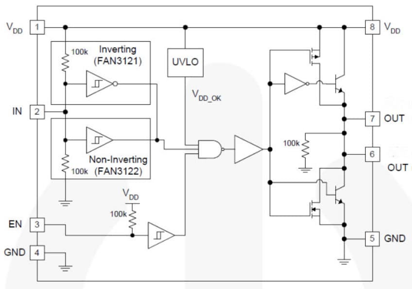
Block Diagram

onsemi FAN3122 High-Speed Low-Side Gate Driver
Publicado: 2013-07-25 | Actualizado: 2023-01-23