Nexperia NMUX1237 Multiplexer/Demultiplexer Eval Board

Nexperia NMUX1237 Multiplexer/Demultiplexer Evaluation Board is based on the NMUX1237 CMOS bidirectional single-pole double-throw (SPDT) analog switch. The board features convenient test points for GND, VCC, Yn, Z, and S pins. Additionally, footprints for 0603 resistors and capacitors are included on the two analog channels, allowing the user to create a customized voltage divider if required.

The Nexperia NMUX1237 Multiplexer/Demultiplexer Evaluation Board arrives in a labeled, antistatic ESD bag. and silkscreen text makes it easy to reference pin names and locations.

Features

  • Integrated suppression circuit to minimize signal overshoot
  • Wide supply voltage range from 1.08V to 5.5V
  • Bidirectional signal path
  • Break-before-make switching
  • 4Ω very low ON resistance
  • 5nA low supply current
  • 1.8V control logic thresholds across the supply operating range

Applications

  • Low-voltage digital I/Os combined with mid-voltage analog signal monitoring
  • Signal-sensitive applications requiring minimal overshoot

Layout

Nexperia NMUX1237 Multiplexer/Demultiplexer Eval Board

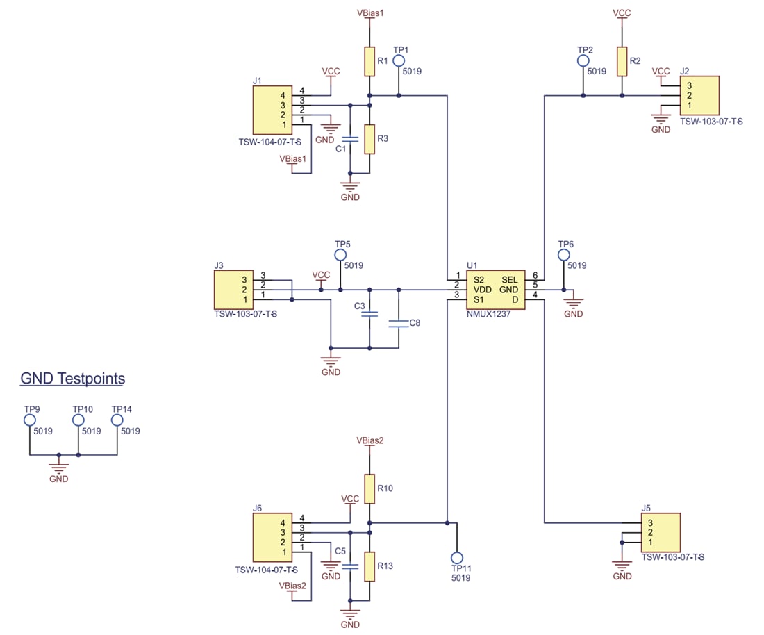
Schematic

Schematic - Nexperia NMUX1237 Multiplexer/Demultiplexer Eval Board
Publicado: 2025-08-06 | Actualizado: 2025-08-26