Monolithic Power Systems (MPS) MPQ4481 Step-Down Converters

Monolithic Power Systems (MPS) MPQ4481 Step-Down Converters integrate a switch-mode converter with a single USB current-limit switch and Type-C 5V at a 3A mode configuration channel. The MPQ4481 converters achieve a 3A output current with excellent load and line regulation over a wide input supply range. These step-down converters require a minimal number of readily available, standard, and external components. The MPQ4481 converters offer full protection features, including hiccup current limiting, output overvoltage protection (OVP), and thermal shutdown. The series offers a programmable switching frequency of up to 2.2MHz. These converters are available in a QFN-26 (5mm x 5mm) package. Applications for MPS MPQ4481 Step-Down Converters are USB-dedicated charging ports (DCP) and USB Type-C™ charging ports.

Features

  • Supports DCP schemes for BC1.2, divider mode, and 1.2V/1.2V mode
  • Supports USB type-C 5V at 3A DFP mode
  • Wide 6V to 36V operating input range
  • 5.1V, 5.17V, and 5.3V selectable VOUT
  • Programmable line drop compensation
  • Accurate USB output current limit
  • Low dropout mode
  • 25mΩ/20mΩ low RDS(ON) internal buck power MOSFETs
  • 15mΩ low RDS(ON) internal USB power MOSFETs
  • Up to 2.2MHz operation frequency
  • Forced continuous conduction mode (CCM) operation
  • Load shedding versus temperature
  • EN control for USB
  • Fault indication for USB
  • ±8kV HBM ESD rating for USB, DP, and DM
  • QFN-26 (5mm x 5mm) package
  • Available in AEC-Q100 grade 1

Applications

  • USB DCPs
  • USB Type-C charging ports

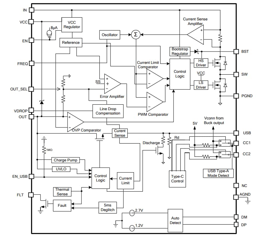
Functional Block Diagram

Block Diagram - Monolithic Power Systems (MPS) MPQ4481 Step-Down Converters

Typical Application Circuit Diagram

Application Circuit Diagram - Monolithic Power Systems (MPS) MPQ4481 Step-Down Converters

Efficiency vs Load Characteristics

Performance Graph - Monolithic Power Systems (MPS) MPQ4481 Step-Down Converters
Publicado: 2018-10-03 | Actualizado: 2023-01-12