Monolithic Power Systems (MPS) MPQ4341/4341J Synchronous Step-Down Converters

Monolithic Power Systems (MPS) MPQ4341/4341J Synchronous Step-Down Converters are 36V, 5A configurable frequency (350kHz to 2.5MHz) devices with integrated internal high-side and low-side power MOSFETs (HS-FET and LS-FET, respectively). The converters provide up to 5A of highly efficient output current (IOUT) with fixed-frequency zero-delay PWM (ZDP) control for near-optimal transient responses. A wide 3.3V to 36V input voltage range with 42V load dump support accommodates various step-down applications in automotive input environments. The MPQ4341/4341J converters feature a 1μA shutdown current (ISD) that allows the device to be used in battery-powered applications.

High power conversion efficiency across a wide load range is achieved by scaling down the switching frequency (fSW) under light-load conditions to reduce switching and gate driver losses. An open-drain power good (PG) signal indicates whether the output voltage (VOUT) is within 94% to 106% of the nominal voltage range. Thermal shutdown provides reliable, fault-tolerant operation. High-duty cycle and low-dropout (LDO) modes are provided for automotive cold-crank conditions.

The MPQ4341 is available in a QFN-17 (3mm x 4mm) package, and the MPQ4341J is available in a QFN-19 (3mm x 4mm) package. Both versions are AEC-Q100 qualified.

Features

  • Designed for automotive applications
    • Survives 42V load dump
    • Supports up to 3.1V cold crank
    • Low-dropout (LDO) mode
    • Up to 5A of continuous output current
    • Continuous operation up to 36V
    • Zero-delay PWM control
    • Multi-phase capability
    • 20ns minimum on-time
    • -40°C to +150°C junction temperature operation range
    • Available in AEC-Q100 Grade 1
  • Increases battery life
    • 1μA low shutdown current
    • 3μA sleep mode quiescent current
    • Advanced asynchronous modulation (AAM) mode increases efficiency under light loads
  • High performance for improved thermals with an internal 60mΩ high-side MOSFET and 35mΩ low-side MOSFET (HS-FET and LS-FET, respectively)
  • Optimized for EMC/EMI
    • 350kHz to 2.5MHz configurable switching frequency
    • Symmetric VIN pinout
    • Frequency Spread Spectrum (FSS) modulation
    • CISPR25 Class 5 compliant
    • MeshConnect™ flip-chip package
  • 1V, 1.1V, 1.8V, 2.5V, 3V, 3.3V, 3.8V, and 5V fixed output options
  • Synchronizable to an external clock
  • Synchronized clock output
  • Power Good (PG) output
  • External soft start
  • Hiccup Over-Current Protection (OCP)
  • Available packages, both with wettable flanks
    • QFN-17 (3mm x 4mm) package for MPQ4340
    • QFN-19 (3mm x 4mm) package for MPQ4340J

Applications

  • Automotive clusters
  • Automotive infotainment
  • Advanced Driver Assistance Systems (ADAS)
  • Industrial power systems

Typical Application

Application Circuit Diagram - Monolithic Power Systems (MPS) MPQ4341/4341J Synchronous Step-Down Converters

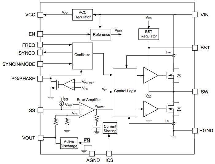
Functional Block Diagram

Block Diagram - Monolithic Power Systems (MPS) MPQ4341/4341J Synchronous Step-Down Converters
Publicado: 2024-01-17 | Actualizado: 2024-01-24