Monolithic Power Systems (MPS) MPQ4242 AEC-Q100 Qualified USB PD ICs

Monolithic Power Systems (MPS) MPQ4242 AEC-Q100 Qualified USB PD ICs are designed for USB Type-C sourcing ports and integrate a buck-boost converter with four power switches. These ICs support up to 5A of continuous output current (IOUT) under a certain input supply range. The MPQ4242 USB PD ICs provide a configurable PD power management state machine when the battery voltage (VBATT) is low or if an overtemperature condition occurs. These ICs feature a battery short-to-ground protection driver, I2C slave interface, output line drop compensation, and PWM duty cycle configurable LED driver. 

The MPQ4242 USB PD ICs offer fault condition protections, including I/O pin short for the BUS and VIN pins, and CC Over-Current Protection (OCP). Other protection features include current limiting with hiccup mode, output Over-Voltage Protection (OVP), and thermal shutdown. These ICs are available in a QFN-22 (4mm x 5mm) package. Applications include USB PD charging ports and USB power supplies.

Features

  • All-in-one USB PD solution for automotive sourcing ports
  • Integrated 4-switch buck-boost converter
  • Integrated PD 3.0 controller
  • 4.8V to 36V wide operating input voltage (VIN) range
  • 3.3V to 22.5V output voltage (VOUT) range
  • ±5% accurate output CC current limit
  • External High-Side MOSFET (HS-FET) can be paralleled
  • Low IQ when USB Type-C is disconnected
  • 250kHz / 420kHz configurable frequency with spread spectrum
  • Supports USB Type-C V2.0
  • Supports USB PD R3.0, V2.0, and PPS with 7 PDO list
  • Supports QC 3.0 specification and Huawei FCP
  • Supports DCP schemes for BC1.2, 3A divider mode, and 1.2V/1.2V mode
  • CCx, DP, and DM short to VBUS / VBATT protection
  • Battery short to ground protection driver
  • I2C slave interface
  • Output line drop compensation
  • Configurable PD power management during low battery voltages or high temperatures
  • Supports dual-port PD power-sharing
  • PWM duty cycle configurable LED driver
  • Up to 120 minutes for EN OFF delay
  • Available in a 4mm x 5mm QFN-22 package with wettable flanks
  • Available in AEC-Q100 Grade 1

Applications

  • USB power delivery charging ports
  • USB power supplies

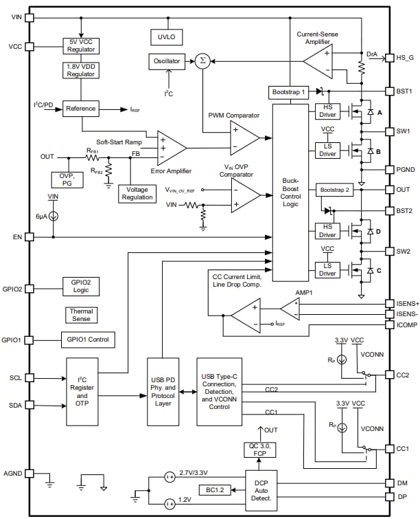
Functional Block Diagram

Block Diagram - Monolithic Power Systems (MPS) MPQ4242 AEC-Q100 Qualified USB PD ICs

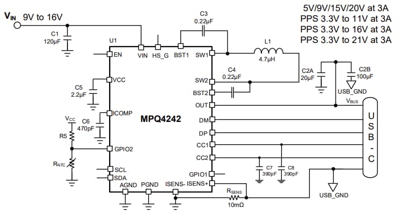
Typical Application Circuit

Application Circuit Diagram - Monolithic Power Systems (MPS) MPQ4242 AEC-Q100 Qualified USB PD ICs
Publicado: 2024-07-01 | Actualizado: 2024-07-10