Monolithic Power Systems (MPS) MPQ3369-AEC1 6-Channel Boost WLED Drivers

Monolithic Power Systems (MPS) MPQ3369-AEC1 6-Channel Boost WLED Drivers are step-up converters that drive white LED arrays as backlighting in small- to mid-size LCD panels. The series uses peak current mode as its pulse width modulation (PWM) control architecture to regulate the boost converter. The six-channel current sources applied to the LED cathode adjust the LED brightness. It regulates the current in each LED string to the specific value set via an external current-setting resistor, with 2.5% current regulation accuracy between strings. The low on-resistor MOSFET and a low headroom voltage provide higher efficiency, and the standard I2C digital interface offers ease of use. Protections include overcurrent (OCP), overvoltage (OVP), overtemperature (OTP), and LED short/open. MPS MPQ3369-AEC1 drivers are AEC-Q100 qualified for automotive applications.

Features

  • 3.5V to 36V input voltage range
  • 6 channels with 100mA maximum per channel
  • Internal 100mΩ, 50V MOSFET
  • Programmable up to 2.2MHz fSW
  • External sync SW function
  • Multi-dimming operation mode through PWM input, including
    • Direct PWM dimming
    • Analog dimming
    • Mix dimming with 25%/12.5% transfer point
  • 15000:1 dim ratio in PWM dim at fPWM ≤ 200Hz
  • 200:1 dim ratio at analog dim through PWM dim signal input
  • Excellent EMI performance, frequency spread spectrum
  • I2C interface
  • Phase shift function for PWM dimming
  • 2.5% current matching
  • Cycle-by-cycle current limit
  • Disconnect VOUT from VIN
  • Optional LED current auto-decrement at high temperature
  • LED short/open, OTP, OCP, and inductor short protection
  • Programmable LED short threshold
  • Programmable OVP threshold
  • Fault indicator signal output
  • QFN-24 (4mm x 4mm) and TSSOP28-EP packages
  • AEC-Q100 qualified

Applications

  • Tablets
  • Notebooks
  • Automotive
  • Automotive displays

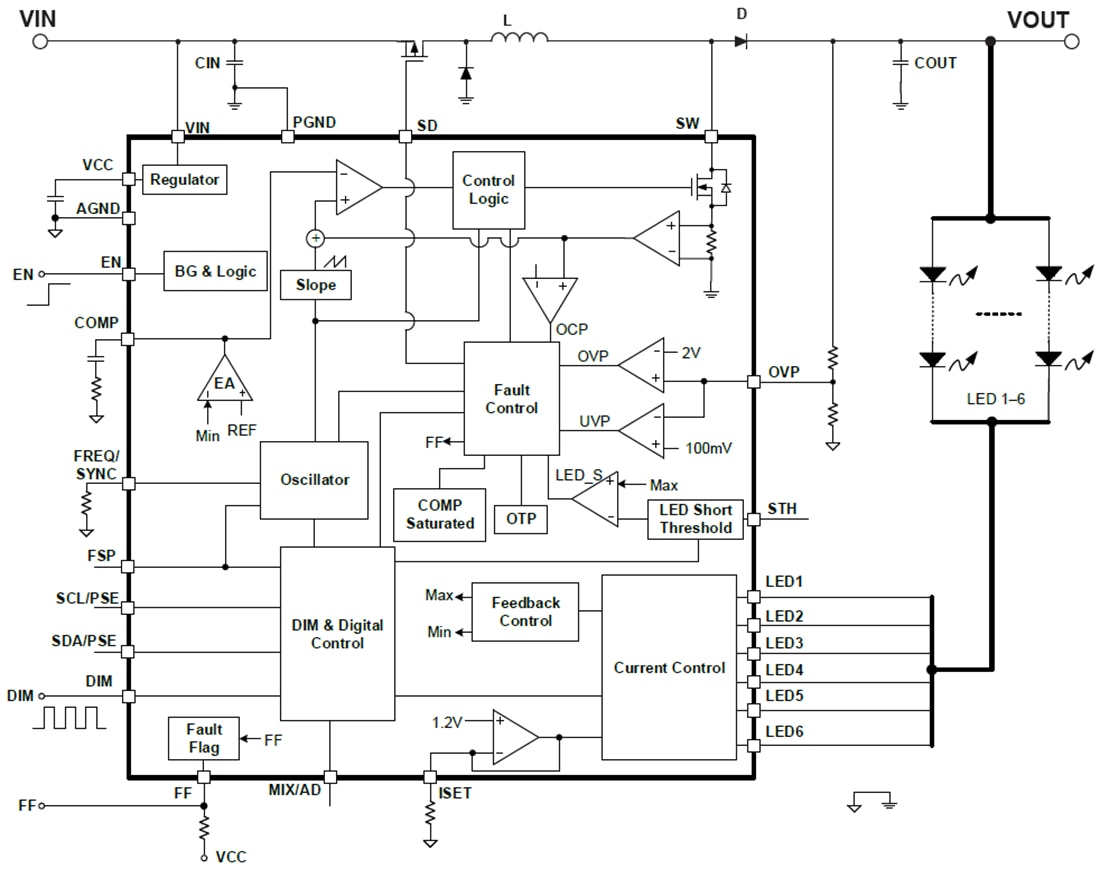
Block Diagram

Block Diagram - Monolithic Power Systems (MPS) MPQ3369-AEC1 6-Channel Boost WLED Drivers

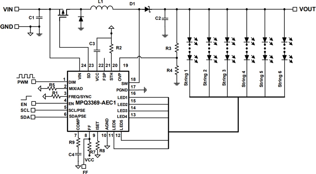
Typical Application Circuit

Monolithic Power Systems (MPS) MPQ3369-AEC1 6-Channel Boost WLED Drivers
Publicado: 2020-04-16 | Actualizado: 2024-12-30