Monolithic Power Systems (MPS) MPQ28164 Evaluation Board

Monolithic Power Systems (MPS) MPQ28164 Evaluation Board is designed to evaluate and demonstrate the capabilities of MPQ28164 single-inductor buck-boost DC-DC converters. The evaluation board offers up to 95% efficiency and features 1.8V minimum startup input voltage, 1.2V to 5.5V input voltage range, and 4A switching current limit. Typical applications for the MPS MPQ28164 series include battery-powered devices, portable instruments, tablet PCs, and super-cap chargers.

Features

  • Evaluates MPQ28164 buck-boost converters
  • 1.8V minimum startup input voltage
  • 1.2V to 5.5V input voltage range
  • 4A switching current limit

Applications

  • Battery-powered devices
  • Portable instruments
  • Tablet PCs
  • Super-cap chargers

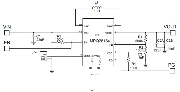
Schematic

Schematic - Monolithic Power Systems (MPS) MPQ28164 Evaluation Board
Publicado: 2020-04-01 | Actualizado: 2024-04-01