Monolithic Power Systems (MPS) MPM4710 Synchronous Buck-Boost Power Modules

Monolithic Power Systems (MPS) MPM4710 Synchronous Buck-Boost Power Modules operate within a 1.2V to 5.5V input voltage range. These modules provide an adjustable VOUT that can be set between 1.5V and 5.5V. The MPM4710 buck-boost power modules are fully integrated, highly efficient, and feature a built-in inductor. These modules employ current mode control with a fixed Pulse-Width Modulation (PWM) frequency to improve stability and transient response. The MPM4710 buck-boost power modules boast a thermal shutdown function and a Short-Circuit Protection (SCP) function with Hiccup mode. These modules are available in a 2.5mm x 2.5mm x 1.2mm ECLGA-14 package. Typical applications include optical modules, personal medical devices, and Time-of-Flight (ToF) sensors or structured light systems.

Features

  • Selectable Pulse-Skip Mode (PSM) or Pulse-Width Modulation (PWM) mode
  • Load disconnect during shutdown
  • Internal Soft Start (SS) and compensation
  • Power Good (PG) indication
  • Short-Circuit Protection (SCP) with Hiccup mode
  • Thermal shutdown

Specifications

  • Typical 25μA quiescent current
  • 1.8V minimum start-up input voltage
  • 1.2V to 5.5V operating input voltage range
  • 1.5V to 5.5V output voltage range
  • Typical 1A, maximum 2A output current
  • Fixed 2MHz or external synchronous switching frequency
  • 2.5mm x 2.5mm x 1.2mm ECLGA-14 package

Applications

  • Optical modules
  • Personal medical devices
  • Time-of-Flight (ToF) sensors or structured light systems

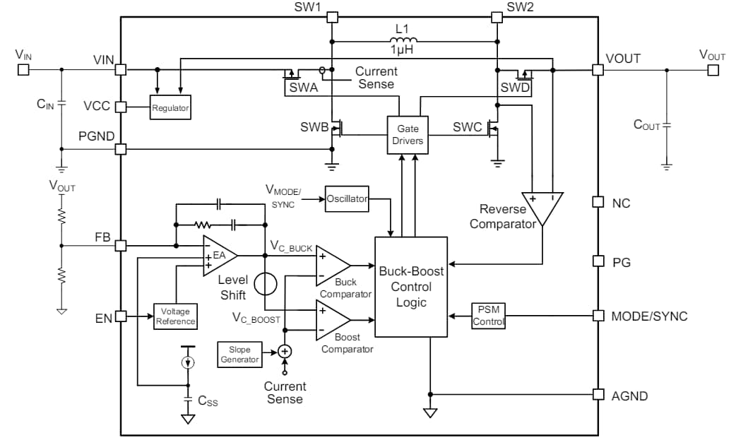
Functional Block Diagram

Block Diagram - Monolithic Power Systems (MPS) MPM4710 Synchronous Buck-Boost Power Modules

Typical Application Circuit Diagram

Application Circuit Diagram - Monolithic Power Systems (MPS) MPM4710 Synchronous Buck-Boost Power Modules

Package Information

Mechanical Drawing - Monolithic Power Systems (MPS) MPM4710 Synchronous Buck-Boost Power Modules
Publicado: 2024-06-21 | Actualizado: 2024-07-31