Monolithic Power Systems (MPS) MP4323C Synchronous Step-Down Converters
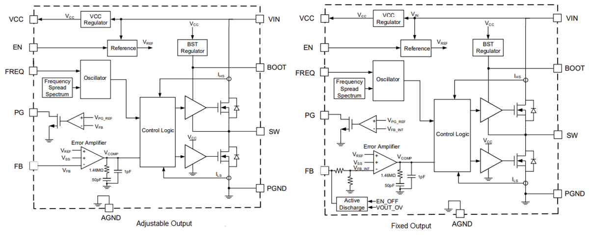
Monolithic Power Systems (MPS) MP4323C Synchronous Step-Down Converters are configurable-frequency (350kHz to 2.5MHz) switching converters with integrated internal high-side and low-side power MOSFETs. These converters provide 3A of highly efficient output current with peak current mode control. The MP4323C step-down converters, with a wide 3.3V to 36V input voltage range and 42V load dump tolerance, support various step-down applications in automotive input environments. These converters feature a 1μA shutdown mode quiescent current that permits the device to be used in battery-powered applications. The open-drain Power Good (PG) signal confirms output voltage stability, signaling whether the output is within the range of 94.5% to 105.5% of its nominal value.The MP4323C step-down converters offer high-duty cycle and low-dropout modes for automotive cold-crank conditions. These converters operate within the -40°C to 150°C temperature range and are available in a 2.5mm x 3.5mm QFN-14 package. The MP4323C converters are ideally used in USB chargers, aftermarket automotive, battery-powered systems, and general consumer applications.
Features
- Designed for aftermarket automotive applications:
- Survives 42V load dump
- Supports 3.1V cold-crank
- 3A of continuous output current
- Continuous operation up to 36V
- -40°C to 150°C operating junction temperature range
- Increased battery life (1μA shutdown supply current)
- QFN-14 2.5mm x 3.5mm package with wettable flanks
- High performance for improved thermals:
- Integrated 70mΩ high-side MOSFET and 50mΩ low-side MOSFET
- 65ns minimum on-time and 50ns minimum off-time
- Optimized for EMC/EMI:
- Frequency spread spectrum modulation
- Symmetric VIN pinout
- 350kHz to 2.5MHz configurable switching frequency range
- MeshConnect™ flip-chip package
- Additional features:
- Power good output
- Forced Continuous Conduction Mode (FCCM)
- Hiccup Over-Current Protection (OCP)
- 2.5mm x 3.5mm QFN-14 package
Applications
- USB chargers
- Aftermarket automotive
- Battery-powered systems
- General consumer applications
Functional Block Diagrams
Typical Application Circuits
Publicado: 2024-02-28
| Actualizado: 2024-03-22
