Monolithic Power Systems (MPS) MP28167-A Integrated Buck-Boost Converters

Monolithic Power Systems (MPS) MP28167-A Integrated Buck-Boost Converters regulate the output voltage across a wide 2.8V to 22V input voltage range with high efficiency. The synchronous, four-switch MP28167-A offers integrated output voltage scaling and adjustable output current limit functions to meet USB power delivery (PD) requirements. The constant-on-time (COT) control in buck mode, and the constant-off-time control in boost mode, deliver a fast load transient response and smooth buck-boost mode transient.

The MPS MP28167-A Integrated Buck-Boost Converters support autoPFM/PWM or forced PWM switching modes, along with a configurable output constant current (CC) current limit, promoting flexible design for different applications.

Additionally, the device has full protection features, including over-current protection (OCP), over-voltage protection (OVP), under-voltage protection (UVP), configurable soft start, and thermal shutdown.

The MP28167-A Converters are available in a QFN-16 (3mm x 3mm) package.

Features

  • Configurable output voltage via FB pin
  • Wide 2.8V to 22V operating input voltage range
  • 0.08V to 1.637V Reference voltage range with 0.8mV resolution through I2C (1) (Default 1V reference voltage)
  • 3A Output current or 4A input current
  • Four low RDS(ON) internal buck power MOSFETs
  • Adjustable accurate CC output current limit with internal sensing MOSFET via I2C
  • 500kHz/750kHz Selectable switching frequency
  • Output Over-Voltage Protection (OVP) with a hiccup
  • Output Short-Circuit Protection (SCP) with a hiccup
  • Over-temperature warning and shutdown
  • I2C Interface with ALT pin
  • One-Time Programmable (OTP) nonvolatile memory
  • I2C-Configurable line drop compensation, PFM/PWM Mode, Soft Start, OCP, and OVP
  • Configurable EN shutdown discharge
  • Available in a QFN-16 (3mm x 3mm) package
  • The MPL-AL inductor series matches the best performance

Applications

  • USB PD sourcing ports
  • Buck-boost bus supplies

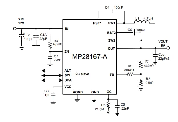
Typical Application

Monolithic Power Systems (MPS) MP28167-A Integrated Buck-Boost Converters

Efficiency vs. Output Current

Chart - Monolithic Power Systems (MPS) MP28167-A Integrated Buck-Boost Converters
Publicado: 2022-01-25 | Actualizado: 2022-03-11